SLVSC01A June   2013  – April 2015 TPS65133

PRODUCTION DATA.  

  1. Features
  2. Applications
  3. Description
  4. Typical Application
  5. Revision History
  6. Pin Configuration and Functions
  7. Specifications
    1. 7.1 Absolute Maximum Ratings
    2. 7.2 ESD Ratings
    3. 7.3 Recommended Operating Conditions
    4. 7.4 Thermal Information
    5. 7.5 Electrical Characteristics
    6. 7.6 Switching Characteristics
    7. 7.7 Typical Characteristics
  8. Detailed Description
    1. 8.1 Overview
    2. 8.2 Functional Block Diagram
    3. 8.3 Feature Description
      1. 8.3.1 Boost Converter (VPOS)
        1. 8.3.1.1 Switching Frequency (VPOS)
        2. 8.3.1.2 Output Voltage (VPOS)
        3. 8.3.1.3 Startup (VPOS)
        4. 8.3.1.4 Shutdown (VPOS)
        5. 8.3.1.5 Active Discharge (VPOS)
        6. 8.3.1.6 Short-Circuit Protection (VPOS)
      2. 8.3.2 Inverting Buck-Boost Converter (VNEG)
        1. 8.3.2.1 Switching Frequency (VNEG)
        2. 8.3.2.2 Output Voltage (VNEG)
        3. 8.3.2.3 Startup (VNEG)
        4. 8.3.2.4 Shutdown
        5. 8.3.2.5 Active Discharge (VNEG)
        6. 8.3.2.6 Short-Circuit Protection (VNEG)
      3. 8.3.3 Startup and Shutdown Sequencing
      4. 8.3.4 Thermal Shutdown
    4. 8.4 Device Functional Modes
      1. 8.4.1 Operation with VI < 2.9 V
      2. 8.4.2 Operation with VI ≈ VPOS (Diode Mode)
      3. 8.4.3 Operation with EN
  9. Application and Implementation
    1. 9.1 Application Information
    2. 9.2 Typical Application
      1. 9.2.1 Design Requirements
      2. 9.2.2 Detailed Design Procedure
        1. 9.2.2.1 Inductor Selection
        2. 9.2.2.2 Capacitor Selection
      3. 9.2.3 Application Performance Graphs
  10. 10Power Supply Recommendations
  11. 11Layout
    1. 11.1 Layout Guidelines
    2. 11.2 Layout Example
  12. 12Device and Documentation Support
    1. 12.1 Device Support
      1. 12.1.1 Third-Party Products Disclaimer
    2. 12.2 Community Resources
    3. 12.3 Trademarks
    4. 12.4 Electrostatic Discharge Caution
    5. 12.5 Glossary
  13. 13Mechanical, Packaging, and Orderable Information

Package Options

Mechanical Data (Package|Pins)
Thermal pad, mechanical data (Package|Pins)
Orderable Information

1 Features

  • 2.9-V to 5.0-V Input Voltage Range
  • Fixed 5.0-V Positive Output Voltage (VPOS)
  • Fixed –5.0-V Negative Output Voltage (VNEG)
  • ±1% Output Voltage Accuracy
  • High Efficiency
  • 250-mA Output Current Capability
  • Independent Converter Operation Allows 100% Output Current Mismatch
  • Excellent Line and Load Transient Response
  • Operates in CCM to Minimize Output Noise
  • Boost Converter able to Operate with Input Supply Voltages close to 5.0 V
  • Short-Circuit Protection
  • Thermal Shutdown

2 Applications

  • LCD Bias
  • AMOLED Supplies
  • Operational Amplifier Supplies
  • Headphone Amplifier Supplies
  • Sensor Front-End Supplies
  • Data Acquisition Supplies
  • General ±5-V Power Supplies

3 Description

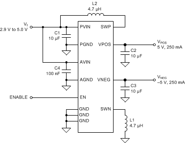
The TPS65133 is designed to supply any system requiring ±5.0-V supply rails. Each output can supply up to 250 mA of output current. The input supply voltage range is suitable for use with lithium ion batteries or from a fixed 3.3-V supply.

Efficiency is typically over 90% for most applications (operating from a lithium ion battery, output currents in the range 50 mA to 200 mA). The two converters in the TPS65133 device operate independently, allowing 100% mismatch between positive and negative output currents.

Device Information(1)

PART NUMBER PACKAGE BODY SIZE (NOM)
TPS65133 WSON (12) 3.00 mm × 3.00 mm
  1. For all available packages, see the orderable addendum at the end of the datasheet.

4 Typical Application

TPS65133 Application_Schematic_SLVSC01.gif

Efficiency

TPS65133 App_Perf_Front_Page_SLVSC01.png