SLVSAN3B December   2010  – November 2016 TPS61199

PRODUCTION DATA.  

  1. Features
  2. Applications
  3. Description
  4. Revision History
  5. Pin Configuration and Functions
  6. Specifications
    1. 6.1 Absolute Maximum Ratings
    2. 6.2 ESD Ratings
    3. 6.3 Recommended Operating Conditions
    4. 6.4 Thermal Information
    5. 6.5 Electrical Characteristics
    6. 6.6 Typical Characteristics
  7. Detailed Description
    1. 7.1 Overview
    2. 7.2 Functional Block Diagram
    3. 7.3 Feature Description
      1. 7.3.1 Supply Voltage
      2. 7.3.2 Boost Controller
      3. 7.3.3 Switching Frequency
      4. 7.3.4 Enable and Undervoltage Lockout
      5. 7.3.5 Start-Up
      6. 7.3.6 Unused LED String
      7. 7.3.7 Program LED Full-Scale Current
      8. 7.3.8 PWM Dimming
      9. 7.3.9 Drive High Current LED
    4. 7.4 Device Functional Modes
      1. 7.4.1 Protection
  8. Application and Implementation
    1. 8.1 Application Information
    2. 8.2 Typical Application
      1. 8.2.1 Design Requirements
      2. 8.2.2 Detailed Design Procedure
        1. 8.2.2.1 Inductor Selection
        2. 8.2.2.2 Schottky Diode
        3. 8.2.2.3 Switch MOSFET and Gate Driver Resistor
        4. 8.2.2.4 Current Sense and Current Sense Filtering
        5. 8.2.2.5 Output Capacitor
        6. 8.2.2.6 Loop Consideration
      3. 8.2.3 Application Curves
      4. 8.2.4 Additional Application Circuits
  9. Power Supply Recommendations
  10. 10Layout
    1. 10.1 Layout Consideration
    2. 10.2 Layout Example
  11. 11Device and Documentation Support
    1. 11.1 Device Support
      1. 11.1.1 Third-Party Products Disclaimer
    2. 11.2 Related Documentation
    3. 11.3 Receiving Notification of Documentation Updates
    4. 11.4 Community Resources
    5. 11.5 Trademarks
    6. 11.6 Electrostatic Discharge Caution
    7. 11.7 Glossary
  12. 12Mechanical, Packaging, and Orderable Information

Package Options

Mechanical Data (Package|Pins)
Thermal pad, mechanical data (Package|Pins)
Orderable Information

Features

  • 8-V to 30-V Input Voltage
  • Integrated High-Power Boost Controller
  • Adaptive Boost Output for LED Voltages
  • Drive up to Eight LED Strings in Parallel
  • Maximum 70 mA for Each LED String
  • 3% Current Matching Between Strings
  • 5000:1 PWM Dimming Ratio at 200 Hz
  • MOSFET Overcurrent Protection
  • Programmable LED Short Protection
  • Adjustable LED Open Protection
  • Thermal Shutdown Protection
  • 20-Pin SO Package and TSSOP Package
    With PowerPAD™

Applications

  • Monitor LCD Backlight
  • LCD TV Backlight
  • General LED Lighting

Description

The TPS61199 provides highly integrated solutions for large size LCD backlighting. This device integrates a current-mode boost controller and eight current sinks for driving up to eight LED strings with multiple LEDs in series. Each string has an independent current regulator with current matching between strings reaching 3% regulation accuracy. The device automatically adjusts the output voltage of the boost converter to provide only the voltage required by the LED string with the largest forward voltage drop plus the minimum required voltage at the IFBx pin of that string, thereby optimizing efficiency of the driver.

The TPS61199 provides PWM brightness dimming with an external PWM signal. The signal of the PWM maximum frequency can be as high as 22 kHz. Dimming ratios up to 5000:1 can be achieved with a 200-Hz PWM signal. The TPS61199 integrates overcurrent protection for the switch FET, soft start-up, LED short protection, LED open protection, and overtemperature shutdown protection. The TPS61199 device is available in 20-pin SO and HTSSOP packages.

Device Information(1)

PART NUMBER PACKAGE BODY SIZE (NOM)
TPS61199 SO (20) 12.60 mm × 5.30 mm
HTSSOP (20) 6.50 mm × 4.40 mm
  1. For all available packages, see the orderable addendum at the end of the data sheet.

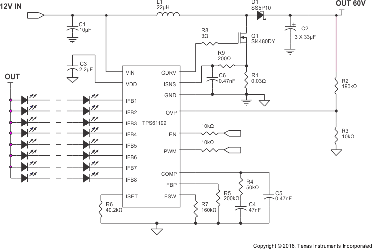
Typical Application

TPS61199 typ_app_lvsan3.gif