SLOS922A September   2015  – December 2015 TLV27L2-Q1

PRODUCTION DATA.  

  1. Features
  2. Applications
  3. Description
  4. Revision History
  5. Selection Guide
  6. Pin Configuration and Functions
  7. Specifications
    1. 7.1 Absolute Maximum Ratings
    2. 7.2 ESD Ratings
    3. 7.3 Recommended Operating Conditions
    4. 7.4 Thermal Information
    5. 7.5 Electrical Characteristics
    6. 7.6 Typical Characteristics
  8. Detailed Description
    1. 8.1 Overview
    2. 8.2 Functional Block Diagram
    3. 8.3 Feature Description
      1. 8.3.1 Offset Voltage
    4. 8.4 Device Functional Modes
  9. Application and Implementation
    1. 9.1 Application Information
      1. 9.1.1 General Configurations
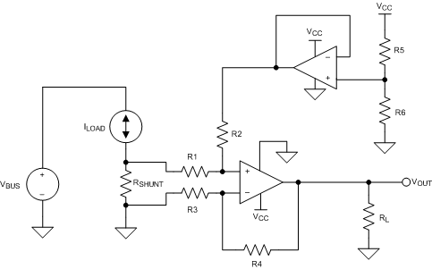
    2. 9.2 Typical Application
      1. 9.2.1 Design Requirements
      2. 9.2.2 Detailed Design Procedure
        1. 9.2.2.1 Shunt Resistor (RSHUNT)
        2. 9.2.2.2 Operational Amplifiers
        3. 9.2.2.3 Reference Voltage Resistors (R5-R6)
        4. 9.2.2.4 Difference Amplifier Gain Setting Resistors (R1-R4)
      3. 9.2.3 Application Curve
  10. 10Power Supply Recommendations
  11. 11Layout
    1. 11.1 Layout Guidelines
    2. 11.2 Layout Example
    3. 11.3 General Power Dissipation Considerations
  12. 12Device and Documentation Support
    1. 12.1 Documentation Support
      1. 12.1.1 Related Documentation
    2. 12.2 Community Resource
    3. 12.3 Trademarks
    4. 12.4 Electrostatic Discharge Caution
    5. 12.5 Glossary
  13. 13Mechanical, Packaging, and Orderable Information

Package Options

Mechanical Data (Package|Pins)
Thermal pad, mechanical data (Package|Pins)
Orderable Information

1 Features

  • Qualified for Automotive Applications
  • AEC-Q100 Qualified With the Following Results:
    • Device Temperature Grade 1: –40°C to +125°C Ambient Operating Temperature Range
    • Device HBM Classification Level 2
    • Device CDM Classification Level C6
  • BiMOS Rail-to-Rail Output
  • Input Bias Current: 1 pA
  • High Wide Bandwidth 160 kHz
  • High Slew Rate: 0.1 V/µs
  • Supply Current: 7 µA (per channel)
  • Input Noise Voltage: 89 nV/√Hz
  • Supply Voltage Range: 2.7 V to 16 V

2 Applications

  • Portable Medical
  • Power Monitoring
  • Low Power Security Detection Systems
  • Smoke Detectors

3 Description

The TLV27L2-Q1 single-supply operational amplifiers provide rail-to-rail output capability. The TLV27L2-Q1 device takes the minimum operating supply voltage down to 2.7 V over the extended industrial temperature range, while adding the rail-to-rail output swing feature. The TLV27L2-Q1 device also provides 160-kHz bandwidth from only 7 µA. The maximum recommended supply voltage is 16 V, which allows the devices to be operated from (±8-V supplies down to ±1.35 V) two rechargeable cells.

The rail-to-rail outputs make the TLV27L2-Q1 device good upgrades for the TLC27Lx family of devices which offers more bandwidth at a lower quiescent current. The TLV27L2-Q1 offset voltage is equal to that of the TLC27LxA variant. Their cost effectiveness makes them a good alternative to the TLC225x and TLV225x families of devices, where offset and noise are not of premium importance.

The TLV27L2-Q1 device is available in the commercial temperature range to enable easy migration from the equivalent TLC27Lx.

The TLV27L2-Q1 device is available in an 8-pin SOIC (D) package.

Device Information(1)

PART NUMBER PACKAGE BODY SIZE (NOM)
TLV27L2-Q1 SOIC (8) 4.90 mm × 3.91 mm
  1. For all available packages, see the orderable addendum at the end of the datasheet.


Application Schematic

TLV27L2-Q1 alt_slos922.gif

Low and Stable Quiescent Current

TLV27L2-Q1 typ11_los378.gif