SNAS601G August 2012 – September 2014 LMX2581
PRODUCTION DATA.
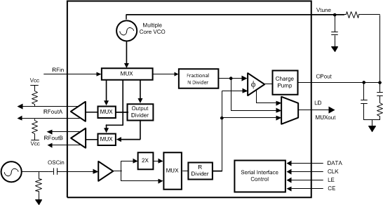
The LMX2581 is a low noise wideband frequency synthesizer that integrates a delta-sigma fractional N PLL, multiple core VCO, programmable output divider, and two differential output buffers. The VCO frequency range is from 1880 to 3760 MHz and can be sent directly to the output buffers or divided down by even values from 2 to 38. Each buffer is capable of output power from -3 to +12 dBm at 2700 MHz. Integrated low noise LDOs are used for superior noise immunity and consistent performance.
This synthesizer is a highly programmable device and it enables the user to optimize its performance. In fractional mode, the denominator and the modulator order are programmable and can be configured with dithering as well. The user also has the ability to directly specify a VCO core or entirely bypass the internal VCO. Finally, many convenient features are included such as power down, Fastlock, auto mute, and lock detection. All registers can be programmed through a simple 3 wire interface and a read back feature is also available.
The LMX2581 operates on a single 3.3 V supply and comes in a 32 pin 5.0 mm × 5.0 mm WQFN package.
| PART NUMBER | PACKAGE | BODY SIZE (NOM) |
|---|---|---|
| LMX2581 | WQFN (32) | 5.00 mm × 5.00 mm |
