SNVS631D January 2010 – October 2016 LM5035C
PRODUCTION DATA.
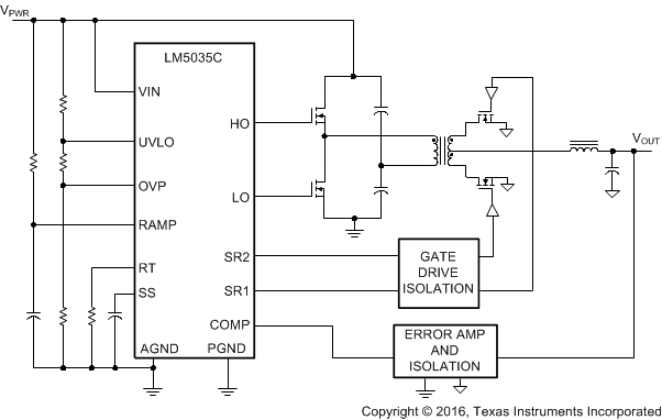
The LM5035C half-bridge controller and gate driver contains all of the features necessary to implement half-bridge topology power converters using voltage mode control with line voltage feedforward.
The LM5035C is a functional variant of the LM5035B half-bridge PWM controller. The amplitude of the SR1 and SR2 waveforms are 5 V instead of the VCC level. Also, the soft-stop function is disabled in the LM5035C.
The LM5035, LM5035A, LM5035B, and LM5035C include a floating high-side gate driver, which is capable of operating with supply voltages up to
 105 V. Both the high-side and low-side gate drivers are capable of 2-A peak. An internal high-voltage start-up regulator is included, along with programmable line undervoltage lockout (UVLO) and overvoltage protection (OVP). The oscillator is programmed with a single resistor to frequencies up to 2 MHz. The oscillator can also be synchronized to an external clock. A current sense input and a programmable timer provide cycle-by-cycle current limit and adjustable hiccup mode overload protection. The differences between LM5035, LM5035A, LM5035B, and LM5035C are summarized in the Device Comparison Table.
| PART NUMBER | PACKAGE | BODY SIZE (NOM) | 
|---|---|---|
| LM5035C | HTSSOP (20) | 6.50 mm × 4.40 mm | 
| WQFN (24) | 5.00 mm × 4.00 mm | 
