SNVS428H January 2006 – October 2015 LM5035
PRODUCTION DATA.
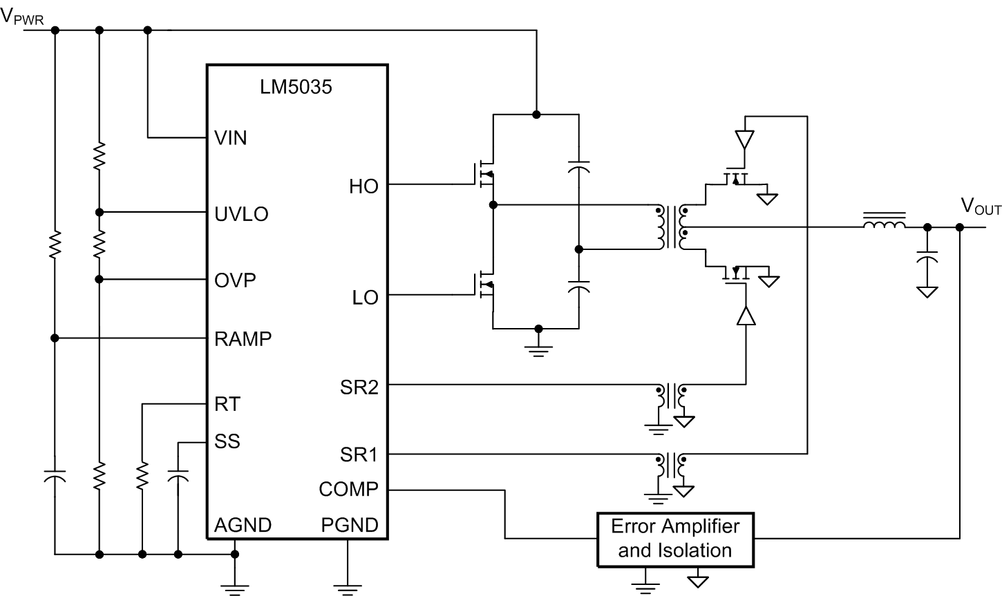
The LM5035 half-bridge controller-gate driver contains all of the features necessary to implement half-bridge topology power converters using voltage mode control with line voltage feedforward. The floating high-side gate driver is capable of operating with supply voltages up to 105 V. Both the high-side and low-side gate drivers are capable of 2-A peak. An internal high voltage start-up regulator is included, along with programmable line undervoltage lockout (UVLO) and overvoltage protection (OVP). The oscillator is programmed with a single resistor to frequencies up to 2 MHz. The oscillator can also be synchronized to an external clock. A current sense input and a programmable timer provide cycle-by-cycle current limit and adjustable hiccup mode overload protection.
| PART NUMBER | PACKAGE | BODY SIZE (NOM) | 
|---|---|---|
| LM5035 | HTSSOP PowerPAD™ (20) | 6.50 mm × 4.40 mm | 
| WQFN (24) | 5.00 mm × 4.00 mm | 
