SLLA424C May   2022  – July 2022 ISO1176 , ISO1176T , ISO1410 , ISO1412 , ISO1430 , ISO1432 , ISO1450 , ISO1452 , ISO15 , ISO1500 , ISO3080 , ISO3082 , ISO3086 , ISO3086T , ISO3088 , ISO35 , ISO35T , ISOW1412

 

  1.   How to Isolate RS-485 for Smallest Size and Highest Reliability

How to Isolate RS-485 for Smallest Size and Highest Reliability

Galvanic Isolation for the RS-485 Port

RS-485 has been the industry’s most used wired communications interface for more than decades. Balanced differential signaling of RS-485 allows for rejection of common mode noise and facilitates communications over long distances in noisy industrial environments. RS-485 is a common communications port in most industrial applications such as factory automation, protection relay, energy meter, motor drives and building automation.

TIA/EIA-485-A standard defines that the compliant transceivers must work with ±7 V ground potential difference (GPD). As shown in Figure 1-1, common mode voltage on receiver bus pins (Vcm) is a sum of GPD, driver output common mode voltage (Voc) and any common mode coupled noise (Vn) to the bus pins. As the communication distance between the nodes increases leading to higher GPD or as the industrial environment becomes noisier thereby coupling more common mode noise on the bus, the common mode voltage on receiver bus pins moves out of its recommended operating condition. This can lead to data corruption or damage to the transceiver.

GUID-491BC392-1DCC-4068-84FC-00B0151AB4FC-low.gif Figure 1-1

As shown in Figure 1-2, galvanic isolation in signal and power path for the RS-485 transceiver is a solution to this problem. Since the isolation barrier impedance (>1012 ohm) is much larger than the RS-485 receiver input impedance, any voltage with respect to GND2 appears primarily across the isolation barrier. Isolation allows signal transfer to happen between receiving MCU and floating transceiver while handling large ground potential difference between GND1 and GND2.

GUID-E861F1C6-338A-41CE-9833-EE61EE80B0D1-low.gif Figure 1-2

Traditional Solution

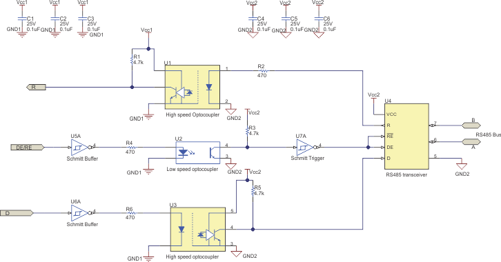
Historically, system designers have used optocoupler based solutions to enable communication between nodes with large GPDs. A typical implementation, as shown in Figure 1-3, requires an RS-485 transceiver, 2 high speed optocouplers to transmit and receive data, a low speed optocoupler for direction control, 2 Schmitt buffers to drive the LED of the optocoupler, 1 Schmitt trigger to clean up the slow edges from low speed optocoupler, a few resistors for correct biasing and a few bypass capacitors.

GUID-5022D163-FE9B-451E-8CEE-0CEF5666AB47-low.gif Figure 1-3

The challenge with the optocoupler based solution is the high number of external components needed to achieve isolation for the RS-485 port, which increases board area and opens potential reliability issues. A SiO2 based integrated isolated RS-485 solution provides a compact and reliable alternative to the optocoupler solution for system designers in need of compact design with lower failures in time (FIT) rates.

Integrated Isolated RS-485 Transceivers

TI offers multiple isolated RS-485 transceivers based on different isolation rating for various end-applications. ISO1410 is a noise immune transceiver with integrated IEC ESD and EFT protection in a industry standard 16-SOIC package. ISO1410 offers 5 kVRMS isolation rating per UL 1577 and 1500 Vpk of isolation working voltage per VDE. Some applications require only basic isolation to communicate between nodes with ground potential differences higher than ± 7 V that is defined by the standard. ISO1500 integrates the complete functionality of an isolated RS-485 port in a miniature SSOP-16 package. ISO1500 offers 3 kVrms isolation rating per UL 1577 and 566 Vpk of isolation working voltage per VDE.

Solution Size Comparison

The figures below show the layout comparison between an optocoupler based solution (Figure 1-4), a commonly available 16-SOIC based isolated RS-485 solution (Figure 1-5) and solution using the ISO1500 (Figure 1-6). ISO1500 reduces the solution board area by up to 85% compared to the optocoupler solution and by up to 50% compared to 16-SOIC based solution.

GUID-EF5D1321-67DF-4F15-95BA-6DCF5A87B903-low.gif Figure 1-4
GUID-12D66001-62D4-46A4-8ED0-BC513B5F16F0-low.gif Figure 1-5
GUID-50C48F08-45C8-4AA7-AB92-C75359A70AC8-low.gif Figure 1-6

The tiny package and robust functionality of the ISO1500 provide a compelling solution across industrial applications for designs that need ground loop basic isolation for RS-485 communications port and have limited board space available.

Reliability Comparison

Other than the PCB space savings, below are some of the other advantages that ISO1500 and ISO1410 provide over optocoupler based solution:

  1. Reliability of isolation barrier: ISO1500 is based on TI’s SiO2 isolation technology where the high voltage capacitors made with SiO2 dielectric provide a high level of isolation. High voltage capacitors are constructed in a well-controlled semiconductor process and offer very low part-to-part variation. Also, the isolation barrier lifetime is well defined by the time dependent dielectric breakdown (TDDB) technique. On the other hand, optocouplers have a lot of manufacturing variability and no defined technique in the standard to calculate lifetime of the device. A detailed explanation of lifetime reliability for TI’s SiO2 isolation technology can be found in the white paper: Enabling high voltage signal isolation quality and reliability
  2. Reliable operation at higher ambient temperatures: Most optocouplers are rated up to 85°C max. There are optocouplers available in the market rated for 105°C, but they are rare and expensive. ISO1500 is characterized over an extended industrial temperature range of –40 to 125°C enabling applications such as motor drives to have lot of margin from the device recommended maximum ambient temperature. This enables reliable operation in the presence of high power dissipation circuitry, such as the insulated-gate bipolar transistor (IGBT) power stage, closer to the RS-485 port.
  3. Reliable operation in the presence of transient noise: Optocouplers available in the market have typical CMTI of 15 kV/us to 25 kV/us. This means if noise between side 1 to side 2 is varying faster than 15-25 kV/us, data communication across the isolation barrier may get corrupted. ISO1500 offers typical CMTI of 100 kV/us. This is a direct measure of reliable data transmission and better noise immunity. ISO1500 is also robust to transient noise as it integrates bus side protection circuitry for HBM ESD, IEC ESD and IEC EFT.

Conclusion

Reliable communication over long distances in the presence of large GPD is an important consideration while designing an RS-485 port. Traditional solutions with optocouplers consume a considerable amount of PCB board space in a world where more and more applications are moving towards miniaturization.

ISO1500 is available in a tiny 4.90 mm x 3.90 mm SSOP package and requires just 3 external components in the form of bypass capacitors on the supply pins for full functionality compared to 19 components required for optocoupler based implementation. Compact solution size along with superior isolation performance and transient-noise immunity makes this device a compelling option for space constrained industrial applications.

Table 1-1 Alternative Device Recommendations
Device Optimized Parameters Performance Trade-Off
ISO1410 5-kVrms Isolation, IEC ESD, IEC EFT 16-SOIC Package
ISOW1412 5kVrms, 500kbps isolated RS-485 transceiver with integrated DC/DC converter Integrated low radiated emissions DC/DC converter reduces board space and simplifies designs
ISOW1432 5kVrms, 12Mbps isolated RS-485 transceiver with integrated DC/DC converter Integrated low radiated emissions DC/DC converter reduces board space and simplifies designs