SFFS049 March   2021 TPS61379-Q1

 

  1. 1Overview
  2. 2Functional Safety Failure In Time (FIT) Rates
  3. 3Failure Mode Distribution (FMD)
  4. 4Pin Failure Mode Analysis (Pin FMA)

Overview

This document contains information for TPS61379-Q1 (VQFN package) to aid in a functional safety system design. Information provided are:

  • Functional Safety Failure In Time (FIT) rates of the semiconductor component estimated by the application of industry reliability standards
  • Component failure modes and their distribution (FMD) based on the primary function of the device
  • Pin failure mode analysis (Pin FMA)

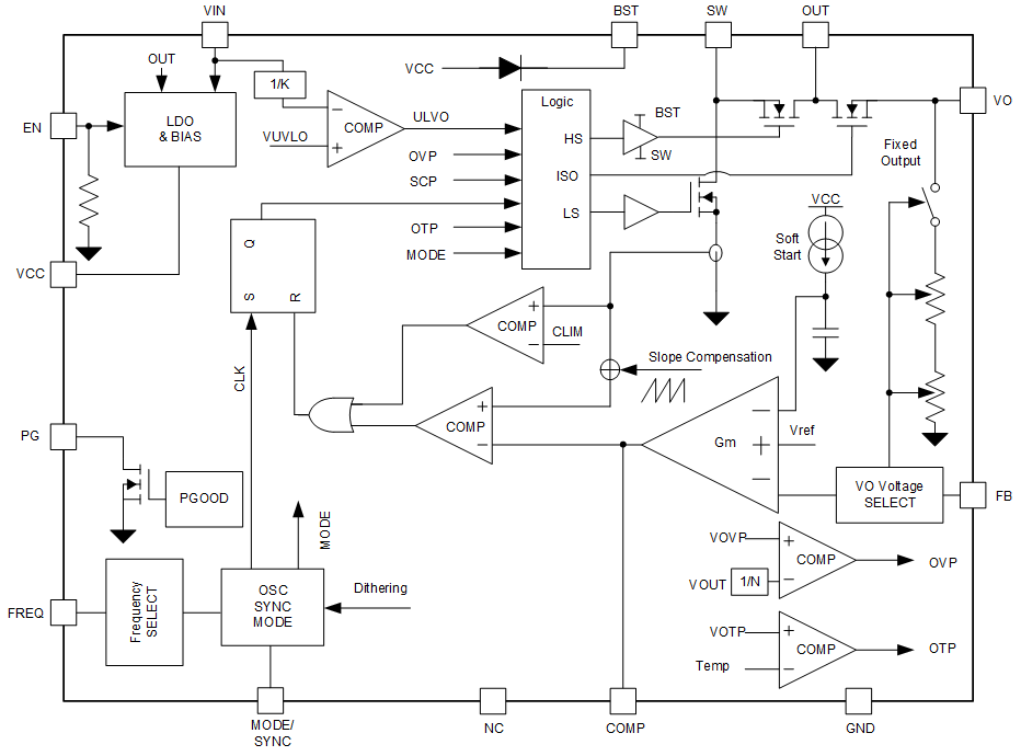
Figure 1-1 shows the device functional block diagram for reference.

GUID-20210220-CA0I-LLWB-KZ3H-WNB6V9VBB8CX-low.gif Figure 1-1 Functional Block Diagram

TPS61379-Q1 was developed using a quality-managed development process, but were not developed in accordance with the IEC 61508 or ISO 26262 standards.