JAJSCY9 March   2017 LM25141

PRODUCTION DATA.  

  1. 特長
  2. アプリケーション
  3. 概要
  4. 改訂履歴
  5. Pin Configuration and Functions
  6. Specifications
    1. 6.1 Absolute Maximum Ratings
    2. 6.2 ESD Ratings
    3. 6.3 Recommended Operating Conditions
    4. 6.4 Thermal Information
    5. 6.5 Electrical Characteristics
    6. 6.6 Switching Characteristics
    7. 6.7 Typical Characteristics
  7. Detailed Description
    1. 7.1 Overview
    2. 7.2 Functional Block Diagram
    3. 7.3 Feature Description
      1. 7.3.1  High Voltage Start-up Regulator
      2. 7.3.2  VCC Regulator
      3. 7.3.3  Oscillator
      4. 7.3.4  Synchronization
      5. 7.3.5  Frequency Dithering (Spread Spectrum)
      6. 7.3.6  Enable
      7. 7.3.7  Power Good
      8. 7.3.8  Output Voltage
        1. 7.3.8.1 Minimum Output Voltage Adjustment
      9. 7.3.9  Current Sense
      10. 7.3.10 DCR Current Sensing
      11. 7.3.11 Error Amplifier and PWM Comparator
      12. 7.3.12 Slope Compensation
      13. 7.3.13 Hiccup Mode Current Limiting
      14. 7.3.14 Standby Mode
      15. 7.3.15 Soft-Start
      16. 7.3.16 Diode Emulation
      17. 7.3.17 High and Low Side Drivers
  8. Application and Implementation
    1. 8.1 Application Information
    2. 8.2 Typical Application
      1. 8.2.1 Design Requirements
      2. 8.2.2 Detailed Design Procedure
        1. 8.2.2.1 Custom Design With WEBENCH® Tools
      3. 8.2.3 Inductor Calculation
      4. 8.2.4 Current Sense Resistor
      5. 8.2.5 Output Capacitor
      6. 8.2.6 Input Filter
        1. 8.2.6.1 EMI Filter Design
        2. 8.2.6.2 MOSFET Selection
        3. 8.2.6.3 Driver Slew Rate Control
        4. 8.2.6.4 Frequency Dithering
      7. 8.2.7 8.9 Control Loop
        1. 8.2.7.1 Feedback Compensator
      8. 8.2.8 Application Curves
  9. Power Supply Recommendations
  10. 10Layout
    1. 10.1 Layout Guidelines
      1. 10.1.1 Layout Procedure
    2. 10.2 Layout Examples
  11. 11デバイスおよびドキュメントのサポート
    1. 11.1 WEBENCH®ツールによるカスタム設計
    2. 11.2 ドキュメントの更新通知を受け取る方法
    3. 11.3 コミュニティ・リソース
    4. 11.4 商標
    5. 11.5 静電気放電に関する注意事項
    6. 11.6 Glossary
  12. 12メカニカル、パッケージ、および注文情報

パッケージ・オプション

メカニカル・データ(パッケージ|ピン)
サーマルパッド・メカニカル・データ
発注情報

特長

  • 動作時周囲温度範囲: -40℃~+125℃
  • AEC-Q100認定済みのデバイスを利用可能
  • VIN: 3.8V~45V (絶対最大定格47V)
  • 出力: 固定3.3V、5V、または1.5V~15Vの可変、精度±0.8%
  • 固定の2.2MHzまたは440kHzスイッチング周波数、精度±5%
  • ハイサイドとローサイドのゲート・ドライブ、スルー・レート制御あり
  • アナログ電圧またはRT抵抗の変化による周波数シフト(オプション)
  • 外部クロックとの同期(オプション)
  • 拡散スペクトラム(オプション)
  • シャットダウン・モードのIQ: 標準値10µA
  • 低いスタンバイ・モードのIQ: 標準値35µA
  • 電流制限スレッショルド75mV、±0.9%精度
  • 外付け抵抗またはDCR電流センシング
  • 出力イネーブル・ロジック入力
  • 連続的な過負荷に対するヒカップ・モード
  • パワー・グッド標示出力
  • ダイオード・エミュレーションまたは強制パルス幅変調を選択可能
  • ウェッタブル・フランク付きQFN-24パッケージ
  • WEBENCH® Power Designerにより、LM25141を使用するカスタム設計を作成

アプリケーション

  • 医療用機器
  • 産業用プログラマブル・ロジック・コントローラ
  • 産業用PC
  • 組み込みPC

概要

LM25141は同期整流降圧コントローラで、広い高電圧VINの降圧型コンバータ用途を対象としています。制御方法は、ピーク電流モード制御です。電流モード制御には、ライン・フィード・フォワードと、サイクル単位の電流制限が組み込まれており、ループ補正が簡単に行えます。LM25141にはスルー・レート制御が搭載されているため、EMIの要件へ容易に準拠できます。

LM25141は、2.2MHzと440kHzの2つのスイッチング周波数を選択できます。ゲート・ドライバにはスルー・レート制御が付属し、その調整によってEMIを低減できます。

軽負荷または無負荷の状況では、LM25141はスキップ・サイクル・モードで動作し、低電力での効率が向上します。LM25141には高電圧バイアス・レギュレータがあり、外部バイアスへの自動的なスイッチ・オーバーによりVINからのIQ電流が減少します。追加機能として、周波数同期、サイクル単位の電流制限、連続的な過負荷に対応したヒカップ・モードのフォルト保護、およびパワー・グッド出力があります。

製品情報(1)

型番 パッケージ 本体サイズ(公称)
LM25141 QFN (24) 4.00mm×4.00mm
  1. 提供されているすべてのパッケージについては、巻末の注文情報を参照してください。

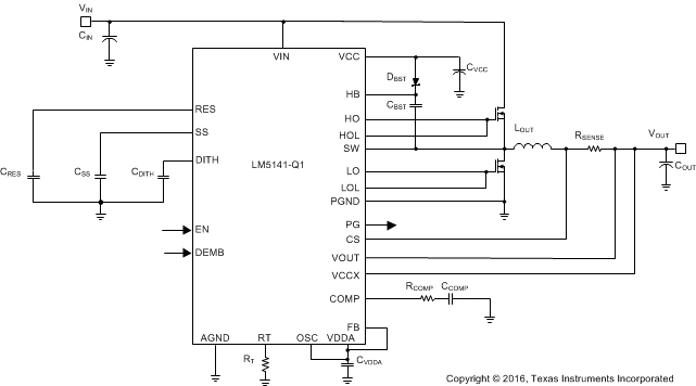
概略回路図

LM25141 simplified_schematic_snvsaj6.gif