JAJSDG7 June   2017 LM25118-Q1

PRODUCTION DATA.  

  1. 特長
  2. アプリケーション
  3. 概要
  4. 改訂履歴
  5. Pin Configuration and Functions
  6. Specifications
    1. 6.1 Absolute Maximum Ratings
    2. 6.2 ESD Ratings
    3. 6.3 Recommended Operating Conditions
    4. 6.4 Thermal Information
    5. 6.5 Electrical Characteristics
    6. 6.6 Typical Characteristics
  7. Detailed Description
    1. 7.1 Overview
    2. 7.2 Functional Block Diagram
    3. 7.3 Feature Description
      1. 7.3.1 UVLO
      2. 7.3.2 Oscillator and Sync Capability
      3. 7.3.3 Error Amplifier and PWM Comparator
      4. 7.3.4 Ramp Generator
      5. 7.3.5 Current Limit
      6. 7.3.6 Maximum Duty Cycle
      7. 7.3.7 Soft Start
      8. 7.3.8 HO Output
      9. 7.3.9 Thermal Protection
    4. 7.4 Device Functional Modes
      1. 7.4.1 Buck Mode Operation: VIN > VOUT
      2. 7.4.2 Buck-Boost Mode Operation: VIN ≊ VOUT
      3. 7.4.3 High Voltage Start-Up Regulator
      4. 7.4.4 Enable
  8. Application and Implementation
    1. 8.1 Application Information
    2. 8.2 Typical Application
      1. 8.2.1 Design Requirements
      2. 8.2.2 Detailed Design Procedure
        1. 8.2.2.1  Custom Design With WEBENCH® Tools
        2. 8.2.2.2  R7 = RT
        3. 8.2.2.3  Inductor Selection - L1
        4. 8.2.2.4  R13 = RSENSE
        5. 8.2.2.5  C15 = CRAMP
        6. 8.2.2.6  Inductor Current Limit Calculation
        7. 8.2.2.7  C9 - C12 = Output Capacitors
        8. 8.2.2.8  D1
        9. 8.2.2.9  D4
        10. 8.2.2.10 C1 - C5 = Input Capacitors
        11. 8.2.2.11 C20
        12. 8.2.2.12 C8
        13. 8.2.2.13 C16 = CSS
        14. 8.2.2.14 R8, R9
        15. 8.2.2.15 R1, R3, C21
        16. 8.2.2.16 R2
        17. 8.2.2.17 Snubber
        18. 8.2.2.18 Error Amplifier Configuration
          1. 8.2.2.18.1 R4, C18, C17
      3. 8.2.3 Application Curves
  9. Power Supply Recommendations
    1. 9.1 Bias Power Dissipation Reduction
    2. 9.2 Thermal Considerations
  10. 10Layout
    1. 10.1 Layout Guidelines
    2. 10.2 Layout Example
  11. 11デバイスおよびドキュメントのサポート
    1. 11.1 デバイス・サポート
      1. 11.1.1 開発サポート
        1. 11.1.1.1 WEBENCH®ツールによるカスタム設計
    2. 11.2 ドキュメントの更新通知を受け取る方法
    3. 11.3 コミュニティ・リソース
    4. 11.4 商標
    5. 11.5 静電気放電に関する注意事項
    6. 11.6 Glossary
  12. 12メカニカル、パッケージ、および注文情報

パッケージ・オプション

メカニカル・データ(パッケージ|ピン)
サーマルパッド・メカニカル・データ
発注情報

特長

  • 車載アプリケーション用にAEC-Q100認定済み
    • デバイス温度グレード 1: 動作時周囲温度       –40℃~+125°C
    • デバイスHBM ESD分類レベル2
    • デバイスCDM ESD分類レベルC6
  • 入力動作電圧範囲: 3V~42V
  • エミュレーションによるピーク電流モード制御
  • 降圧と昇圧のモード間をスムーズに遷移
  • スイッチング周波数を最高500kHzにプログラム可能
  • 発振器の同期機能
  • 高電圧バイアス・レギュレータを内蔵
  • ハイサイドおよびローサイドのゲート・ドライバを内蔵
  • ソフトスタート時間をプログラム可能
  • 非常に低いシャットダウン電流
  • イネーブル入力
  • 広帯域幅のエラー・アンプ
  • 1.5%のフィードバック・リファレンス精度
  • サーマル・シャットダウン
  • パッケージ: 20ピンのHTSSOP (露出パッド)
  • WEBENCH® Power Designerにより、LM25118-Q1を使用するカスタム設計を作成

アプリケーション

  • 車載インフォテインメント
  • 車載向け始動/停止システム
  • 産業用昇降圧電源

概要

LM25118-Q1は広い電圧範囲で動作する昇降圧スイッチング・レギュレータ・コントローラで、最小限の外付け部品で高性能かつコスト効率が高い昇降圧レギュレータを実装するために必要なすべての機能が搭載されています。昇降圧トポロジにより、入力電圧が出力電圧より低くても高くても、出力電圧のレギュレーションが維持されるため、車載用アプリケーションには特に適しています。LM25118は、入力電圧がレギュレートされる出力電圧よりも十分に高いときは降圧レギュレータとして動作し、入力電圧が出力に近付くと、次第に昇降圧モードへ移行します。このデュアル・モード方式により、広い範囲の入力電圧においてレギュレーションが維持され、降圧モードで最適な変換効率を実現し、モード遷移の間も出力にグリッチが発生しません。この使いやすいコントローラには、ハイサイド降圧MOSFETと、ローサイド昇圧MOSFET用のドライバが含まれています。レギュレータの制御方式は、エミュレートされた電流ランプを使用する電流モード制御に基づいています。エミュレートされた電流モード制御を使用することで、パルス幅変調回路のノイズ感受性が低下し、入力電圧の高いアプリケーションに必要な、非常に小さいデューティ・サイクルを高い信頼性で制御できます。さらに、電流制限、サーマル・シャットダウン、イネーブル入力の保護機能が搭載されています。このデバイスは、電力的に強化された20ピンのHTSSOPパッケージで利用可能で、放熱の補助のため露出パッドがダイに取り付けられています。

製品情報(1)

型番 パッケージ 本体サイズ(公称)
LM25118-Q1 HTSSOP (20) 6.50mm×4.40mm
  1. 提供されているすべてのパッケージについては、巻末の注文情報を参照してください。

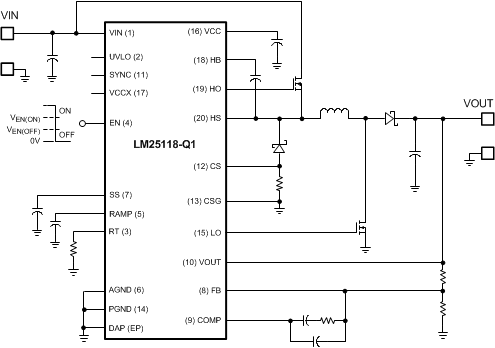
概略回路図

LM25118-Q1 typical_application_SNVSAX7.gif

VOUT = 12Vでの効率とVINおよびIOUTとの関係

LM25118-Q1 30165103.gif