SBOA327A December 2019 – August 2021 OPA182 , OPA2182 , OPA4182 , TLV9042 , TLV9062
Design Goals
| Input | Output | Supply | |||
|---|---|---|---|---|---|
| ViMin | ViMax | IoMin | IoMax | Vcc | Vee |
| 0V | 2V | 0mA | 100mA | 5V | 0V |
Design Description
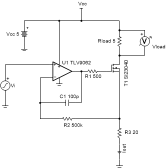
This single-supply, low-side, V-I converter delivers a well-regulated current to a load which can be connected to a voltage greater than the op-amp supply voltage. The circuit accepts an input voltage between 0V and 2V and converts it to a current between 0mA and 100mA. The current is accurately regulated by feeding back the voltage drop across a low-side current-sense resistor, R3, to the inverting input of the op amp.

Design Notes
Design Steps
Design Simulations
DC Simulation Results

Loop Stability Simulation Results

Step Response

Compliance Voltage
Set output to full-scale (100 mA) and test the maximum load resistance.

Design References
Design Featured Op Amp
| TLV9062 | |
|---|---|
| Vss | 1.8 V to 5.5 V |
| VinCM | Rail-to-rail |
| Vout | (Vcc + 60mV) to (Vee – 60mV) at RL = 2kΩ |
| Vos | 1.6mV |
| Iq | 0.538mA |
| Ib | 0.5pA |
| UGBW | 10MHz |
| SR | 6.5V/µs |
| #Channels | 1, 2, 4 |
| www.ti.com/product/TLV9062 | |
Design Alternate Op Amp
| TLV9042 |
OPA2182 |
|
|---|---|---|
| Vss | 1.2V to 5.5V |
4.5V to 36V |
| VinCM | Rail-to-rail |
(Vee – 0.1V) to (Vcc – 2.5V) |
| Vout | Rail-to-rail |
Rail-to-rail |
| Vos | ±0.6mV |
±0.45μV |
| Iq |
0.01mA |
0.85mA |
| Ib | ±1pA |
±50pA |
| UGBW | 350kHz |
5MHz |
| SR | 0.2V/µs |
10V/μS |
| #Channels |
1,2,4 |
2 |
| www.ti.com/product/TLV9042 |