JAJA796A September   2019  – September 2024 INA240 , TLV3202

 

  1.   1
  2.   2
  3.   商標
Analog Engineer's Circuit

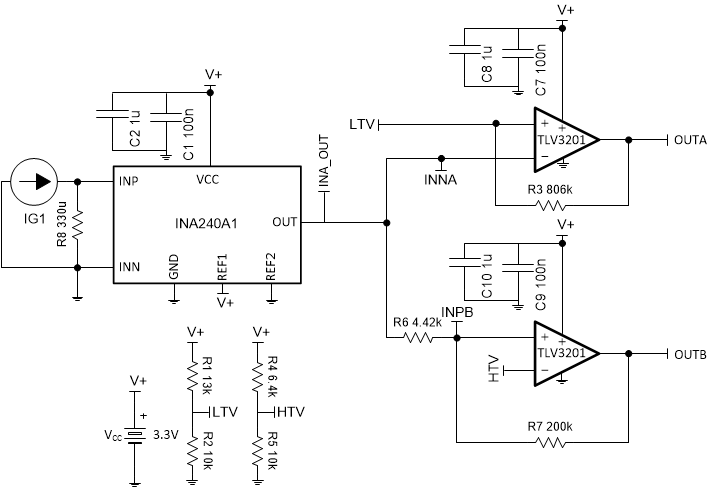
ウィンドウ コンパレータ回路を使用した双方向電流センシング

最新の英語版をダウンロード