入力 | 出力 | 電源 | |||
---|---|---|---|---|---|
ViMin | ViMax | VoMin | VoMax | Vcc | Vee |
-12 V | 12 V | -12 V | 12 V | 15 V | -15 V |
カットオフ周波数 (fc) | ダイオードのスレッショルド電圧 (Vt) |
---|---|
10 kHz | 20 mV |
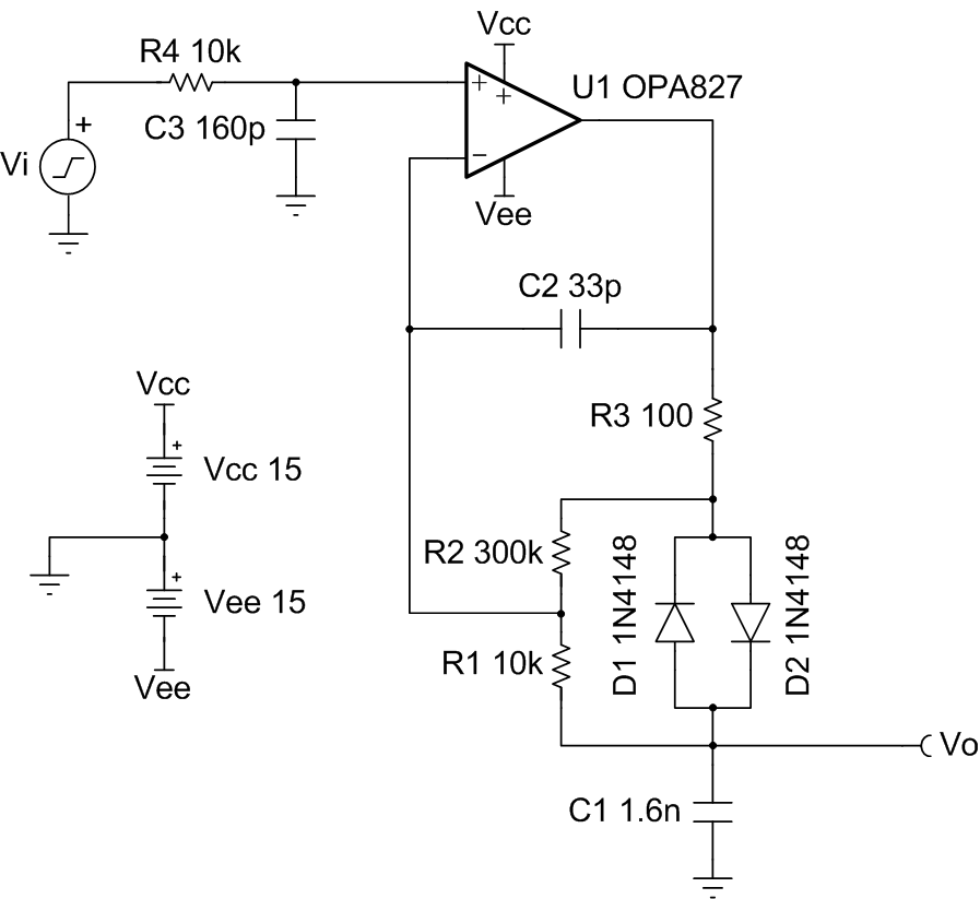
このローパス フィルタ トポロジは、従来型の単極 RC フィルタと比べてセトリング時間が大幅に短縮されています。このセトリング時間の短縮は、入力と出力の電圧の差が十分大きい場合、ダイオード D1 および D2 を使ってフィルタ コンデンサを急速に充電および放電することで実現しています。
AC シミュレーション結果
テキサス・インスツルメンツ、SBOMAU1 TINA-TI™ 回路シミュレーション、ファイル ダウンロード
OPA827 | |
---|---|
Vss | 8V~36V |
VinCM | Vee+3V~Vcc-3V |
Vout | Vee+3V~Vcc-3V |
Vos | 75µV |
Iq | 4.8mA |
Ib | 3pA |
UGBW | 22 MHz |
SR | 28V/µs |
チャネル数 | 1 |
OPA827 |
TLC072 | |
---|---|
Vss | 4.5V~16V |
VinCM | Vee+0.5V~Vcc-0.8V |
Vout | Vee+350mV~Vcc-1V |
Vos | 390µV |
Iq | 2.1mA/Ch |
Ib | 1.5pA |
UGBW | 10 MHz |
SR | 16V/µs |
チャネル数 | 1、2、4 |
TLC072 |
All trademarks are the property of their respective owners.
TI は、技術データと信頼性データ(データシートを含みます)、設計リソース(リファレンス・デザインを含みます)、アプリケーションや設計に関する各種アドバイス、Web ツール、安全性情報、その他のリソースを、欠陥が存在する可能性のある「現状のまま」提供しており、商品性および特定目的に対する適合性の黙示保証、第三者の知的財産権の非侵害保証を含むいかなる保証も、明示的または黙示的にかかわらず拒否します。
これらのリソースは、TI 製品を使用する設計の経験を積んだ開発者への提供を意図したものです。(1) お客様のアプリケーションに適した TI 製品の選定、(2) お客様のアプリケーションの設計、検証、試験、(3) お客様のアプリケーションが適用される各種規格や、その他のあらゆる安全性、セキュリティ、またはその他の要件を満たしていることを確実にする責任を、お客様のみが単独で負うものとします。上記の各種リソースは、予告なく変更される可能性があります。これらのリソースは、リソースで説明されている TI 製品を使用するアプリケーションの開発の目的でのみ、TI はその使用をお客様に許諾します。これらのリソースに関して、他の目的で複製することや掲載することは禁止されています。TI や第三者の知的財産権のライセンスが付与されている訳ではありません。お客様は、これらのリソースを自身で使用した結果発生するあらゆる申し立て、損害、費用、損失、責任について、TI およびその代理人を完全に補償するものとし、TI は一切の責任を拒否します。
TI の製品は、TI の販売条件(www.tij.co.jp/ja-jp/legal/termsofsale.html)、または ti.com やかかる TI 製品の関連資料などのいずれかを通じて提供する適用可能な条項の下で提供されています。TI がこれらのリソースを提供することは、適用されるTI の保証または他の保証の放棄の拡大や変更を意味するものではありません。IMPORTANT NOTICE
Copyright © 2024, Texas Instruments Incorporated
日本語版 日本テキサス・インスツルメンツ株式会社