| 入力電圧(OPA197バッファ) | THS4551出力、ADC入力 | ADS8912Bデジタル出力 | 
|---|---|---|
| VinP = –12V、VinN = +12V、VinMin (Dif) = –24V | VoutDif = -4.00V、VoutP = 0.25V、VoutN = 4.25V | 238E3H -11650910 | 
| VinP = +12V、VinN = –12V、VinMax (Dif) = +24V | VoutDif = +4.0V、VoutP = 4.25V、VoutN = 0.25V | 1C71CH +11650810 | 
| HVDD | HVSS | Vcc | Vee | Vref | Vcm | 
|---|---|---|---|---|---|
| +15V | -15V | +5.0V | 0V | +4.5 V | 2.5V | 
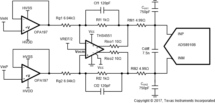
このアナログ フロントエンド(AFE)+SAR ADCデータ収集ソリューションは、±24Vの電圧範囲(または絶対入力電圧範囲VinP=±12V、VinN=±12V)で真の差動電圧信号を測定でき、高入力インピーダンスを実現し、最高500kspsのデータ レートと18ビットの分解能に対応します。入力バイアス電流が小さい高精度の36Vレール ツー レール アンプにより、完全差動アンプ(FDA)の入力をバッファできます。FDAは信号を減衰してSAR ADCの差動電圧/同相電圧範囲にシフトします。「部品選定」の値を調整して、さまざまな入力電圧レベルを実現できます。
この回路は、パラメトリック測定ユニット (PMU)、高精度マルチファンクション入力および出力 DAQ、およびプログラマブル オートメーション コントローラ (PAC)、ディスクリート制御システム (DCS)、プログラマブル ロジック コントローラ (PLC) アプリケーションで使用するアナログ入力モジュールでの真の差動電圧の正確な測定に使用します。

| 仕様 | 目標 | 計算結果 | シミュレーション結果 | 
|---|---|---|---|
| ADC 過渡入力電圧セトリング (500ksps) | << 1 LSB、<< 34µV | 該当なし | 0.5µV | 
| ADC 入力でのノイズ | 10µVRMS | 9.28µVRMS | 9.76µVRMS | 
| 帯域幅 | 1.25MHz | 1.25MHz | 1.1MHz | 










以下のグラフは、+24V~-24Vの差動入力に対する線形出力応答を示しています。

帯域幅のシミュレーション結果は約1.1MHzで、ゲインは-15.62dBであることから、線形ゲインは約0.166V/V (減衰率6.04V/V)となります。


計算結果とシミュレーション結果はよく一致しています。この件の詳しい理論については、『Calculating the Total Noise for ADC Systems』を参照してください。

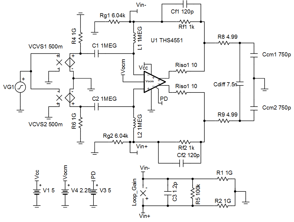
以下の回路をTINAで使用し、TINAのAC伝達解析を用いてループ ゲインを測定し、位相マージンを特定します。帰還ループ内に抵抗 RISO = 10Ω を使用して、位相マージンを増やします。この回路には45°の位相マージンがあります。この件の詳しい理論については、『TI Precision Labs - Op Amps: Stability 4』(英語) を参照してください。


以下のシミュレーションは、+12Vおよび-12Vに設定したOPA197バッファ入力による24V DC差動入力信号へのセトリングを示しています。このようなシミュレーションは、サンプル/ホールド キックバック回路が適正に選定されていることを示します。この件の詳しい理論については、『Rfilt 値と Cfilt 値をリファイン』を参照してください。

| デバイス | 主な特長 | リンク | 類似デバイス | 
|---|---|---|---|
| ADS8912B(1) | 分解能: 18ビット、サンプル レート: 500ksps、基準電圧バッファ搭載、完全差動入力、Vref入力電圧範囲: 2.5V~ 5V | VREF バッファ、LDO、強化 SPI インターフェイス搭載、18 ビット、1MSPS、1 チャネル SAR ADC | A/D コンバータ (ADC) | 
| THS4551 | FDA、150MHz の帯域幅、レール ツー レール出力、VosDriftMax = 1.8µV/℃、en = 3.3nV/rtHz | 低ノイズ、高精度、150MHz 完全差動アンプ | オペアンプ | 
| OPA197 | 36V、帯域幅: 10MHz、レール ツー レール入出力、VosMax = ±250µV、VosDriftMax = ±2.5µV/℃、バイアス電流 = ±5pA | シングル、36V、高精度、レール ツー レール入出力、低オフセット電圧オペアンプ | オペアンプ | 
| REF5045 | VREF = 4.5V、ドリフト: 3 ppm/℃、初期精度: 0.05%、ノイズ: 4µVpp/V | 4.5V、3μVpp/V のノイズ、3ppm/℃のドリフト高精度シリーズ電圧リファレンス | シリーズ電圧リファレンス | 
主要なファイルへのリンク
テキサス・インスツルメンツ、『SBAC183 ソース ファイル』、ソフトウェア サポート
All trademarks are the property of their respective owners.