• Menu
  • Product
  • Email
  • PDF
  • Order now
  • 低入力バイアス電流、フロントエンド SAR ADC 回路

    • JAJA566B February   2018  – September 2024 ADC122S021 , ADC122S051 , ADC122S051Q-Q1 , ADC122S101 , LM35 , LMP7715 , LMP7721

       

  • CONTENTS
  • SEARCH
  • 低入力バイアス電流、フロントエンド SAR ADC 回路
  1.   1
  2.   2
  3.   商標
  4.   改訂履歴
  5. 重要なお知らせ
search No matches found.
  • Full reading width
    • Full reading width
    • Comfortable reading width
    • Expanded reading width
  • Card for each section
  • Card with all content

 

Analog Engineer's Circuit

低入力バイアス電流、フロントエンド SAR ADC 回路

最新の英語版をダウンロード

入力 ADC 入力 デジタル出力 ADC122S021
VinMin = 0.03V IN1 = 0.14 115 = 0x073
VinMax = 1.07V IN1 = 4.88 3998 = 0xF9E
VinMin = 0V IN2 = 0 V 0 = 0x000
VinMax = 1V IN2 = 1 V 819 = 0x333
電源
V+、VA V-
5 V 0 V

設計の説明

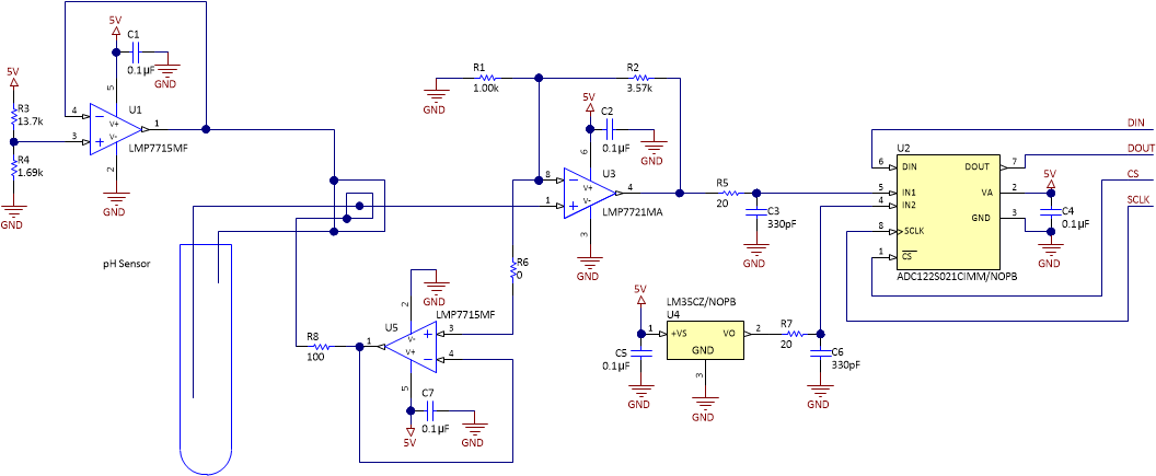
この設計は、SAR ADCの駆動に使用する低Ibias (入力バイアス電流)アンプを示しています。誤差を最小限に抑えるため、出力インピーダンスが高いセンサには入力バイアス電流の小さいアンプが必要です。このようなセンサを使用する用途には、ガス検知器、血液ガス分析装置、空気質検出器などがあります。この設計ではセンサにpHプローブを使用します。pHプローブの出力インピーダンスは10MΩから1000MΩまであります。出力インピーダンスが 10MΩ の pH プローブを、入力バイアス電流が 3nA のオペアンプとともに使用すると、オペアンプの入力バイアス電流による誤差は 30mV になります。「部品選定」に述べる入力信号振幅とゲインを採用すると、この 30mV は約 2.9% の誤差に相当します。入力バイアス電流が3fAのオペアンプを使用した場合、誤差は30nVに低減します。

pHセンサの出力は急激には変化しないため、低速のADCを使用できます。pH センサの値は温度の変化に伴って変動することから、1 つのチャネルを温度監視に使用できるよう、2 チャネルの ADC を選定しました。この設計で使用するADC122S021は、2チャネル、12ビット、最高200kspsのサンプリング レートのADCです。

仕様

仕様 計算結果 シミュレーション結果 測定結果
Ibias 20fA 118fA 20fA

デザイン ノート

  1. C3およびC6にはCOG (NPO)コンデンサを使用します。
  2. 各 IC に 1 つの 0.1µF バイパス コンデンサを接続する必要があります。
  3. PCBレイアウトは非常に重要です。『LMP7721 多機能評価ボード ユーザー ガイド』を参照してください。
  4. PCBは清浄なものとします。『LMP7721 多機能評価ボード ユーザー ガイド』を参照してください。
  5. 低リーク電流設計の詳細については、『低リーク フェムトアンペア回路の設計』を参照してください。

部品選定

  1. pHセンサの出力電圧は温度の変化に伴って変動します。出力は、0℃で 54.2mV/pH、25℃で 59.16mV/pH、100℃で 74.04mV/pH に相当する電圧を出力します。これは、本 pH センサのバイアス点付近での最大振幅が、100℃で ±518.3mV であることを意味しています。ヘッドルームを確保するため、LMP7721 の最大出力を ±2.4V に制限する必要があります。これにより、LMP7721 のゲインが
    2.4V / 0.5183V = 4.6V/V に設定されます。
    抵抗 R2 = 3.57kΩ および R1 = 1kΩ を設定することで、このゲインが設定されます。
  2. LMP7721の入力電圧が0V~5Vであることから、pHセンサはGNDを超える値にバイアスする必要があります。分圧器構成の抵抗 R3 = 13.7kΩ、R4 = 1.69kΩ により、U1 の入力が
    5V · 1.69kΩ / (1.69kΩ + 13.7kΩ) = 549mV に設定されます。
    U1 のゲインは 1V/V であるため、pH センサのバイアスも 549mV になります。pHセンサはバイアス点より-518.3mV下までスイング可能であることから、LMP7721の入力電圧はGNDを超える値に維持されます。LMP7721 の出力は、その中心値が
    0.549V · 4.6V/V = 2.52V に設定され、
    中心点から上下に ±2.4V 変化できます。
  3. U5 は、ガード リングの電圧を設定するために使われ、1V/V のゲインに設定され、その入力は LMP7721 の –IN ピンの信号とします。
  4. LMP7721の出力をADC122S021 SAR ADCの入力の1つに接続します。ADC のサンプリング コンデンサは 33pF であるため、ADC のピンに隣接配置する外付けコンデンサはその 10 倍 (330pF) にする必要があります。20Ωの小さな抵抗を直列に追加して、コンデンサをLMP7721から絶縁します。
  5. pHセンサの出力は温度の変化に伴って変動するため、温度センサであるLM35をADC122S021のチャネル2に接続します。20Ω の直列抵抗を接続した 330pF のコンデンサを温度センサの出力に接続します。

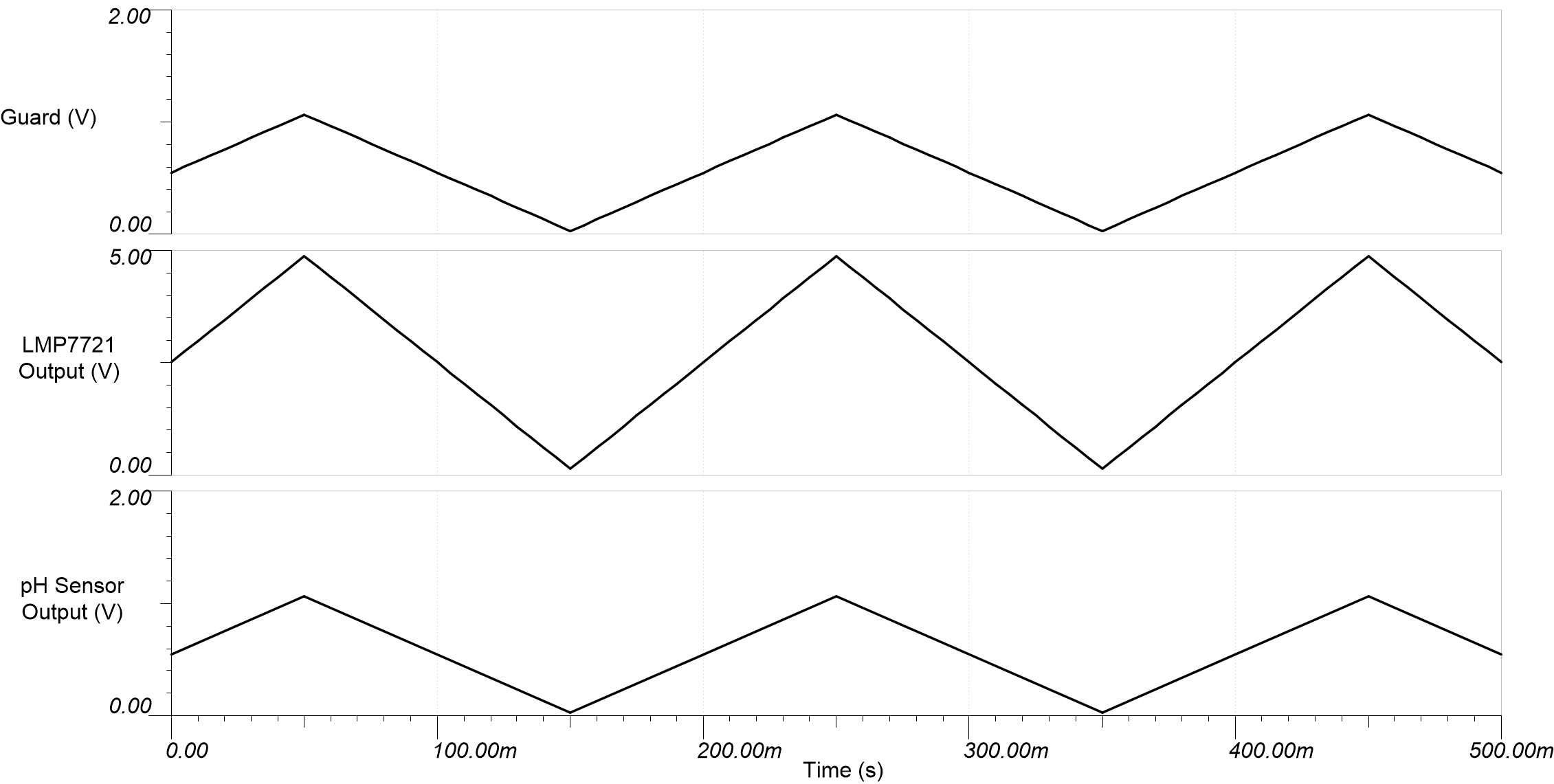
DC 伝達特性

以下のグラフは、LMP7721へのpHセンサ入力、ガード電圧、LMP7721出力を示しています。このデータは100℃のもので、pHセンサ出力の出力振幅は最大になっています。

レイアウト

低Ibias回路ではPCBレイアウトが極めて重要です。2 つの配線の間に電位差があると、リーク電流が発生します。このためガード パターンを配置します。ガード パターンを入力電圧に近い電圧に設定して、LMP7721の入力と外界の間のリーク電流を最小限に抑えます。LMP7721には2つの未使用ピン(ピン2および7)があるため、これを使用してガード パターンを簡単にレイアウトできます。

以下の画像はレイアウト例を示しています。pHセンサの出力とLMP7721の+IN入力を、入力電圧に近いガード パターンで回路の残りの部分から分離します。これにより LMP7721 の入力で生じるリーク電流を最小限に抑制できます。pHセンサのバイアスはガードの外側に配置します。バイアス点と回路の残りの部分の間に生じるリーク電流は重要ではありません。ガード パターン内の領域はソルダ レジストで覆わないでください。基板底面の GND プレーンまたはその他の内部プレーンが存在する場合、ガード領域の下をそれらのプレーンの「キープアウト」(配置禁止) 領域にする必要があります。

使用デバイス

デバイス 主な特長 リンク 類似デバイス
ADC122S021 12ビット、SPI、2チャネル、50ksps~200ksps、シングルエンド入力 www.ti.com/product/adc122s021 www.tij.co.jp/adcs
LMP7721 超低入力バイアス電流: 3fA、規定制限: ±20fA (25℃時)、オフセット電圧: ±26µV、GBW: 17MHz www.ti.com/product/lmp7721 www.tij.co.jp/opamps
LMP7715 入力オフセット電圧: ±150µV、入力バイアス電流: 100fA、入力電圧ノイズ: 5.8nV/√Hz、ゲイン帯域幅積: 17MHz www.ti.com/product/lmp7715 www.tij.co.jp/opamps
LM35 摂氏 (℃) 温度に直接較正、リニア + 10mV/℃の温度係数、25℃で 0.5℃の保証精度、-55℃~150℃の温度範囲 www.ti.com/product/lm35 www.tij.co.jp/temperature

設計の参照資料

テキサス・インスツルメンツの総合的な回路ライブラリについては、『アナログ エンジニア向け回路クックブック』を参照してください。

商標

All trademarks are the property of their respective owners.

改訂履歴

Changes from Revision A (March 2019) to Revision B (September 2024)

  • 文書全体にわたって表、図、相互参照の書式を更新Go

Changes from Revision * (February 2018) to Revision A (March 2019)

  • タイトルを大文字から普通の表記にし、タイトルのロールを「データ コンバータ」に変更。回路クックブックのランディング ページへのリンクを追加。Go

 

Texas Instruments

© Copyright 1995-2025 Texas Instruments Incorporated. All rights reserved.
Submit documentation feedback | IMPORTANT NOTICE | Trademarks | Privacy policy | Cookie policy | Terms of use | Terms of sale