| 入力 | 出力 | 電源 | ||||
|---|---|---|---|---|---|---|
| ViMin | ViMax | VoDiffMin | VoDiffMax | Vcc | Vee | Vref |
| 0.1 V | 2.4 V | -2.3 V | 2.3 V | 2.7 V | 0 V | 2.5 V |
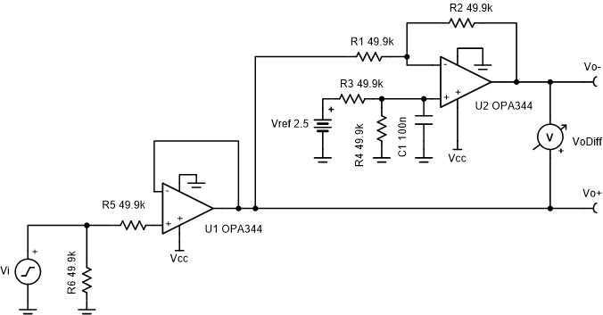
この回路は、2.7V 単一電源を使って、0.1V~2.4V のシングルエンド入力を、±2.3V の差動出力に変換します。入力および出力の範囲は、オペアンプの入力同相範囲と、出力スイングの制限が満たされている限り、必要に応じてスケーリングできます。
DC シミュレーション結果
テキサス・インスツルメンツ、シングルエンド入力差動出力のシミュレーション、SPICE 回路シミュレーション ファイル
テキサス・インスツルメンツ、シングルエンド入力から差動出力への変換回路、リファレンス デザイン
| OPA344 | |
|---|---|
| Vss | 1.8V~5.5V |
| VinCM | レール ツー レール |
| Vout | レール ツー レール |
| Vos | 0.2 mV |
| Iq | 150µA |
| Ib | 0.2pA |
| UGBW | 1 MHz |
| SR | 0.8V/µs |
| チャネル数 | 1、2、4 |
| OPA344 | |
| OPA335 | |
|---|---|
| Vss | 2.7V~5.5V |
| VinCM | Vee-0.1V~Vcc-1.5V |
| Vout | レール ツー レール |
| Vos | 1µV |
| Iq | 285µA/Ch |
| Ib | 70pA |
| UGBW | 2 MHz |
| SR | 1.6V/µs |
| チャネル数 | 1 および 2 |
| OPA335 | |
All trademarks are the property of their respective owners.