SLLSEW1 December   2016 ISO5852S-EP

PRODUCTION DATA.  

  1. Features
  2. Applications
  3. Description
  4. Revision History
  5. Description (continued)
  6. Pin Configuration and Function
  7. Specifications
    1. 7.1  Absolute Maximum Ratings
    2. 7.2  ESD Ratings
    3. 7.3  Recommended Operating Conditions
    4. 7.4  Thermal Information
    5. 7.5  Power Ratings
    6. 7.6  Insulation Specifications
    7. 7.7  Safety Limiting Values
    8. 7.8  Safety-Related Certifications
    9. 7.9  Electrical Characteristics
    10. 7.10 Switching Characteristics
    11. 7.11 Insulation Characteristics Curves
    12. 7.12 Typical Characteristics
  8. Parameter Measurement Information
  9. Detailed Description
    1. 9.1 Overview
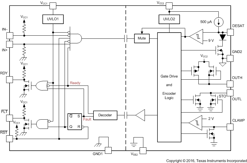
    2. 9.2 Functional Block Diagram
    3. 9.3 Feature Description
      1. 9.3.1 Supply and Active Miller clamp
      2. 9.3.2 Active Output Pulldown
      3. 9.3.3 Undervoltage Lockout (UVLO) With Ready (RDY) Pin Indication Output
      4. 9.3.4 Soft Turnoff, Fault (FLT) and Reset (RST)
      5. 9.3.5 Short Circuit Clamp
    4. 9.4 Device Functional Modes
  10. 10Application and Implementation
    1. 10.1 Application Information
    2. 10.2 Typical Applications
      1. 10.2.1 Design Requirements
      2. 10.2.2 Detailed Design Procedure
        1. 10.2.2.1  Recommended ISO5852S-EP Application Circuit
        2. 10.2.2.2  FLT and RDY Pin Circuitry
        3. 10.2.2.3  Driving the Control Inputs
        4. 10.2.2.4  Local Shutdown and Reset
        5. 10.2.2.5  Global-Shutdown and Reset
        6. 10.2.2.6  Auto-Reset
        7. 10.2.2.7  DESAT Pin Protection
        8. 10.2.2.8  DESAT Diode and DESAT Threshold
        9. 10.2.2.9  Determining the Maximum Available, Dynamic Output Power, POD-max
        10. 10.2.2.10 Example
        11. 10.2.2.11 Higher Output Current Using an External Current Buffer
      3. 10.2.3 Application Curves
  11. 11Power Supply Recommendations
  12. 12Layout
    1. 12.1 Layout Guidelines
    2. 12.2 PCB Material
    3. 12.3 Layout Example
  13. 13Device and Documentation Support
    1. 13.1 Documentation Support
      1. 13.1.1 Related Documentation
    2. 13.2 Receiving Notification of Documentation Updates
    3. 13.3 Community Resources
    4. 13.4 Trademarks
    5. 13.5 Electrostatic Discharge Caution
    6. 13.6 Glossary
  14. 14Mechanical, Packaging, and Orderable Information

Package Options

Mechanical Data (Package|Pins)
Thermal pad, mechanical data (Package|Pins)
Orderable Information

Features

  • 100-kV/μs Minimum Common-Mode Transient Immunity (CMTI) at VCM = 1500 V
  • Split Outputs to Provide 2.5-A Peak Source and
    5-A Peak Sink Currents
  • Short Propagation Delay: 76 ns (Typ),
    110 ns (Max)
  • 2-A Active Miller Clamp
  • Output Short-Circuit Clamp
  • Soft Turn-Off (STO) during Short Circuit
  • Fault Alarm upon Desaturation Detection is Signaled on FLT and Reset Through RST
  • Input and Output Undervoltage Lockout (UVLO) with Ready (RDY) Pin Indication
  • Active Output Pulldown and Default Low Outputs with Low Supply or Floating Inputs
  • 2.25-V to 5.5-V Input Supply Voltage
  • 15-V to 30-V Output Driver Supply Voltage
  • CMOS Compatible Inputs
  • Rejects Input Pulses and Noise Transients Shorter Than 20 ns
  • Operating Temperature: –55°C to +125°C Ambient
  • Surge Immunity 12800-VPK (according to IEC 61000-4-5)
  • Safety-Related Certifications:
    • 8000-VPK VIOTM and 2121-VPK VIORM Reinforced Isolation per DIN V VDE V 0884-10 (VDE V 0884-10):2006-12
    • 5700-VRMS Isolation for 1 Minute per UL 1577
    • CSA Component Acceptance Notice 5A, IEC 60950-1, IEC 60601-1 and IEC 61010-1 End Equipment Standards
    • CQC Certification per GB4943.1-2011
    • All Certifications Complete per UL, VDE, CQC, TUV and Planned for CSA

Applications

  • Isolated IGBT and MOSFET Drives in
    • Industrial Motor Control Drives
    • Industrial Power Supplies
    • Solar Inverters
    • HEV and EV Power Modules
    • Induction Heating

Description

The ISO5852S-EP device is a 5.7-kVRMS, reinforced isolated gate driver for IGBTs and MOSFETs with split outputs, OUTH and OUTL, providing 2.5-A source and 5-A sink current. The input side operates from a single 2.25-V to 5.5-V supply. The output side allows for a supply range from minimum 15-V to maximum 30-V. Two complementary CMOS inputs control the output state of the gate driver. The short propagation time of 76 ns provides accurate control of the output stage.

An internal desaturation (DESAT) fault detection recognizes when the IGBT is in an overcurrent condition. Upon a DESAT detect, a mute logic immediately blocks the output of the isolator and initiates a soft-turnoff procedure which disables the OUTH pin and pulls the OUTL pin to low over a time span of 2 μs. When the OUTL pin reaches 2 V with respect to the most-negative supply potential, VEE2, the gate-driver output is pulled hard to the VEE2 potential which turns the IGBT immediately off.

When desaturation is active, a fault signal is sent across the isolation barrier pulling the FLT output at the input side low and blocking the isolator input. Mute logic is activated through the soft-turnoff period. The FLT output condition is latched and can be reset only after the RDY pin goes high, through a low-active pulse at the RST input.

Device Information(1)

PART NUMBER PACKAGE BODY SIZE (NOM)
ISO5852S-EP SOIC (16) 10.30 mm × 7.50 mm
  1. For all available packages, see the orderable addendum at the end of the data sheet.

Functional Block Diagram

ISO5852S-EP FBD_SLLSEQ0.gif

Revision History

DATE REVISION NOTES
December 2016 * Initial release.