SNAS364F May   2006  – April 2016 DAC102S085

PRODUCTION DATA.  

  1. Features
  2. Applications
  3. Description
  4. Revision History
  5. Description (continued)
  6. Pin Configuration and Functions
  7. Specifications
    1. 7.1 Absolute Maximum Ratings
    2. 7.2 ESD Ratings
    3. 7.3 Recommended Operating Conditions
    4. 7.4 Thermal Information
    5. 7.5 Electrical Characteristics
    6. 7.6 AC and Timing Requirements
    7. 7.7 Typical Characteristics
  8. Detailed Description
    1. 8.1 Overview
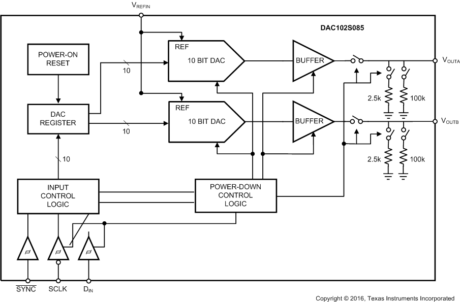
    2. 8.2 Functional Block Diagram
    3. 8.3 Feature Description
      1. 8.3.1 DAC Section
      2. 8.3.2 Output Amplifiers
      3. 8.3.3 Reference Voltage
      4. 8.3.4 Power-On Reset
    4. 8.4 Device Functional Modes
      1. 8.4.1 Power-Down Modes
    5. 8.5 Programming
      1. 8.5.1 Serial Interface
      2. 8.5.2 Input Shift Register
      3. 8.5.3 DSP and Microprocessor Interfacing
        1. 8.5.3.1 ADSP-2101 and ADSP-2103 Interfacing
        2. 8.5.3.2 80C51 and 80L51 Interface
        3. 8.5.3.3 68HC11 Interface
        4. 8.5.3.4 Microwire Interface
  9. Application and Implementation
    1. 9.1 Application Information
      1. 9.1.1 Bipolar Operation
    2. 9.2 Typical Application
      1. 9.2.1 Design Requirements
      2. 9.2.2 Detailed Design Procedure
      3. 9.2.3 Application Curve
  10. 10Power Supply Recommendations
    1. 10.1 Using References as Power Supplies
      1. 10.1.1 LM4130
      2. 10.1.2 LM4050
      3. 10.1.3 LP3985
      4. 10.1.4 LP2980
  11. 11Layout
    1. 11.1 Layout Guidelines
    2. 11.2 Layout Example
  12. 12Device and Documentation Support
    1. 12.1 Device Support
      1. 12.1.1 Device Nomenclature
        1. 12.1.1.1 Specification Definitions
    2. 12.2 Documentation Support
      1. 12.2.1 Related Documentation
    3. 12.3 Community Resources
    4. 12.4 Trademarks
    5. 12.5 Electrostatic Discharge Caution
    6. 12.6 Glossary
  13. 13Mechanical, Packaging, and Orderable Information

Package Options

Mechanical Data (Package|Pins)
Thermal pad, mechanical data (Package|Pins)
Orderable Information

1 Features

  • Ensured Monotonicity
  • Low Power Operation
  • Rail-to-Rail Voltage Output
  • Power-On Reset to 0 V
  • Simultaneous Output Updating
  • Wide Power Supply Range (2.7 V to 5.5 V)
  • Industry's Smallest Package
  • Power Down Modes
  • Key Specifications
    • Resolution: 10 Bits
    • INL: ±2 LSB (Maximum)
    • DNL: +0.35 or –0.25 LSB (Maximum)
    • Settling Time: 6 µs (Maximum)
    • Zero Code Error: 15 mV (Maximum)
    • Full-Scale Error: –0.75% FS (Maximum)
    • Supply Power
      • Normal: 0.6 mW at 3 V, 1.6 mW at 5 V (Typical)
      • Power Down: 0.3 µW at 3 V, 0.8 µW at 5 V (Typical)

2 Applications

  • Battery-Powered Instruments
  • Digital Gain and Offset Adjustment
  • Programmable Voltage and Current Sources
  • Programmable Attenuators

3 Description

The DAC102S085 is a full-featured, general-purpose DUAL 10-bit voltage-output digital-to-analog converter (DAC) that can operate from a single 2.7-V to 5.5-V supply and consumes 0.6 mW at 3 V and 1.6 mW at 5 V. The DAC102S085 is packaged in 10-pin WSON and VSSOP packages. The 10-pin WSON package makes the DAC102S085 the smallest DUAL DAC in its class. The on-chip output amplifier allows rail-to-rail output swing and the three wire serial interface operates at clock rates up to 40 MHz over the entire supply voltage range. Competitive devices are limited to 25-MHz clock rates at supply voltages in the 2.7-V to 3.6-V range. The serial interface is compatible with standard SPI™, QSPI, MICROWIRE and DSP interfaces.

The reference for the DAC102S085 serves both channels and can vary in voltage between 1 V and VA, providing the widest possible output dynamic range. The DAC102S085 has a 16-bit input shift register that controls the outputs to be updated, the mode of operation, the power-down condition, and the binary input data. Both outputs can be updated simultaneously or individually depending on the setting of the two mode of operation bits.

Device Information(1)

PART NUMBER PACKAGE BODY SIZE (NOM)
DAC102S085 VSSOP (10) 3.00 mm × 3.00 mm
WSON (10) 3.00 mm × 3.00 mm
  1. For all available packages, see the orderable addendum at the end of the data sheet.

Block Diagram

DAC102S085 20195503.gif