ZHCSDI3A September 2014 – March 2015 UCC29950
PRODUCTION DATA.
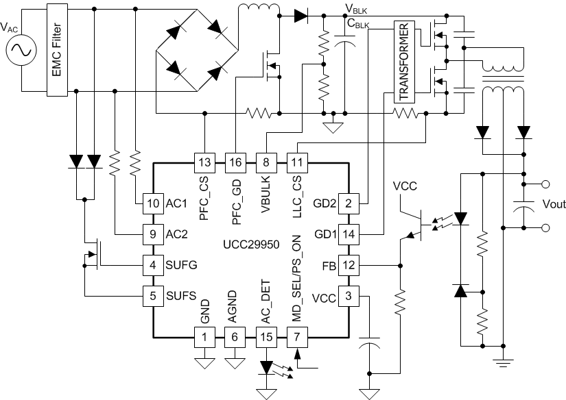
UCC29950 可为交流-直流转换器提供 LLC 转换器级和 CCM 升压功率因数校正 (PFC) 级,从而实现全部控制功能。 这款转换器经过了优化,非常便于使用。
凭借专有 CCM PFC 算法,系统能够获得高效率、更小的转换器尺寸以及高功率因数等诸多优势。 集成的 LLC 控制器可实现高效直流-直流转换级,利用软开关来降低电磁干扰 (EMI) 噪声。 这款组合控制器兼具 PFC 控制和 LLC 控制,使得控制算法能够充分利用来自两级的信息。
该控制器包含一个启动控制电路,此电路采用耗尽型 MOSFET 且内置器件电源管理功能,可最大程度降低外部元件需求,并且有助于降低系统实现成本。
为进一步降低待机功耗,该控制器还集成了 X-Cap 放电电路。 UCC29950 实现了一整套系统保护功能,其中包括交流线路欠压保护、PFC 总线欠压 PFC 和 LLC、过流保护和热关断保护。
| 器件型号 | 封装 | 封装尺寸(标称值) |
|---|---|---|
| UCC29950 | SOIC 16 引脚 (D) | 9.90mm x 6.00mm |

