ZHCSDB6 February 2015 UCC24650
PRODUCTION DATA.
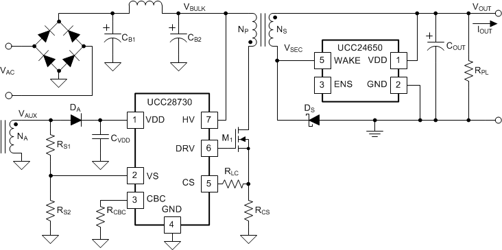
UCC24650 是一款易于使用的二次侧电压监视器,可定期测量其自身的 VDD 电压。 当相对上一读数存在 3% 浮动时,会向接收一次侧稳压 (PSR) 控制器发送唤醒警报信号。 该器件功耗较低,有助于在许多应用中实现小于 5mW 的零功耗待机损耗。
接地基准整流器上连接了一个内部 200V 金属氧化物半导体场效应晶体管 (MOSFET) 开关,可向反激变压器二次侧绕组提供限流脉冲,从而将信号耦合至一次侧控制器。 在检测到控制器驱动的开关活动之前,将以 33kHz 的频率重复发送该信号。
相对浮动检测功能可将电压调节至 5V 与 28V 之间的任一电压。唤醒警报功能可实现超低待机频率,从而以最大限度降低开关损耗,并减小响应重载阶跃所需的输出电容。 此监视器与能够检测唤醒信号的控制器搭配使用,例如 UCC28730 PSR 反激控制器。
UCC24650 还提供了使能和禁用信号,可用于在无载条件下控制二次侧电路,从而降低待机功耗。 此类电路可以是同步整流控制器或继电器驱动器等。
| 器件型号 | 封装 | 封装尺寸(标称值) |
|---|---|---|
| UCC24650 | SOT-23 (5) | 2.92mm × 1.30mm |

