ZHCSEH4A September   2015  – December 2015 TLV27L2-Q1

PRODUCTION DATA.  

  1. 特性
  2. 应用
  3. 说明
  4. 修订历史记录
  5. Selection Guide
  6. Pin Configuration and Functions
  7. Specifications
    1. 7.1 Absolute Maximum Ratings
    2. 7.2 ESD Ratings
    3. 7.3 Recommended Operating Conditions
    4. 7.4 Thermal Information
    5. 7.5 Electrical Characteristics
    6. 7.6 Typical Characteristics
  8. Detailed Description
    1. 8.1 Overview
    2. 8.2 Functional Block Diagram
    3. 8.3 Feature Description
      1. 8.3.1 Offset Voltage
    4. 8.4 Device Functional Modes
  9. Application and Implementation
    1. 9.1 Application Information
      1. 9.1.1 General Configurations
    2. 9.2 Typical Application
      1. 9.2.1 Design Requirements
      2. 9.2.2 Detailed Design Procedure
        1. 9.2.2.1 Shunt Resistor (RSHUNT)
        2. 9.2.2.2 Operational Amplifiers
        3. 9.2.2.3 Reference Voltage Resistors (R5-R6)
        4. 9.2.2.4 Difference Amplifier Gain Setting Resistors (R1-R4)
      3. 9.2.3 Application Curve
  10. 10Power Supply Recommendations
  11. 11Layout
    1. 11.1 Layout Guidelines
    2. 11.2 Layout Example
    3. 11.3 General Power Dissipation Considerations
  12. 12器件和文档支持
    1. 12.1 文档支持
      1. 12.1.1 相关文档
    2. 12.2 社区资源
    3. 12.3 商标
    4. 12.4 静电放电警告
    5. 12.5 Glossary
  13. 13机械、封装和可订购信息

封装选项

机械数据 (封装 | 引脚)
散热焊盘机械数据 (封装 | 引脚)
订购信息

特性

  • 符合汽车应用 要求
  • 具有符合 AEC-Q100 标准的下列结果:
    • 器件温度 1 级:-40℃ 至 +125℃ 的环境运行温度范围
    • 器件人体放电模式 (HBM) 分类等级 2
    • 器件组件充电模式 (CDM) 分类等级 C6
  • 双极金属氧化物半导体 (BiMOS) 轨到轨输出
  • 输入偏置电流:1pA
  • 高带宽 160kHz
  • 高转换率:0.1V/µs
  • 电源电流:7µA(每通道)
  • 输入噪声电压:89nV/√Hz
  • 电源电压范围:2.7V 至 16V

应用

  • 便携式医疗设备
  • 功率监视
  • 低功耗安全检测系统
  • 烟雾探测器

说明

TLV27L2-Q1 单电源运算放大器具有轨到轨输出能力。TLV27L2-Q1 器件在扩展级工业温度范围内的最小工作电源电压低至 2.7V,同时还增添了轨到轨输出摆幅特性。TLV27L2-Q1 器件仅使用 7µA 的超低电流即可提供 160kHz 带宽。建议的最大电源电压为 16V,这使得器件可以由(±1.35V 至 ±8V 电源)两个可充电电池供电。

轨到轨输出使得 TLV27L2-Q1 器件成为 TLC27Lx 系列器件的良好升级版,能够以更低的静态电流提供更高的带宽。TLV27L2-Q1 的偏移电压与 TLC27LxA 型号相同。这些器件还具有经济高效的优点,在偏移和噪声问题不太重要的情况下,它们是 TLC225x 和 TLV225x 系列器件不错的替代产品。

TLV27L2-Q1 器件支持商业级温度范围,以便于实现从等效 TLC27Lx 的轻松迁移。

TLV27L2-Q1 器件采用 8 引脚 SOIC (D) 封装。

器件信息(1)

器件型号 封装 封装尺寸(标称值)
TLV27L2-Q1 SOIC (8) 4.90mm x 3.91mm
  1. 如需了解所有可用封装,请参阅数据表末尾的可订购产品附录。


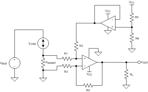
应用电路原理图

TLV27L2-Q1 alt_slos922.gif

稳定的低静态电流

TLV27L2-Q1 typ11_los378.gif