ZHCSET5B May   2015  – February 2016 TAS5720L , TAS5720M

PRODUCTION DATA.  

  1. 特性
  2. 应用
  3. 说明
  4. 修订历史记录
  5. Pin Configuration and Functions
  6. Specifications
    1. 6.1 Absolute Maximum Ratings
    2. 6.2 ESD Ratings
    3. 6.3 Recommended Operating Conditions
    4. 6.4 Thermal Information
    5. 6.5 Electrical Characteristics
    6. 6.6 Timing Requirements
    7. 6.7 Typical Characteristics
  7. Detailed Description
    1. 7.1 Overview
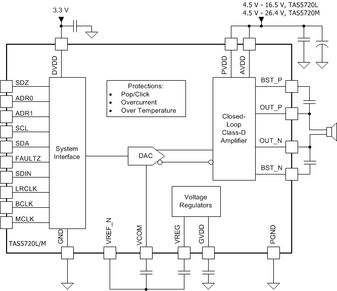
    2. 7.2 Functional Block Diagram
    3. 7.3 Feature Description
      1. 7.3.1 Adjustable I2C Address
      2. 7.3.2 I2C Interface
        1. 7.3.2.1 Writing to the I2C Interface
        2. 7.3.2.2 Reading from the I2C Interface
      3. 7.3.3 Serial Audio Interface (SAIF)
        1. 7.3.3.1 Stereo I2S Format Timing
        2. 7.3.3.2 Stereo Left-Justified Format Timing
        3. 7.3.3.3 Stereo Right-Justified Format Timing
        4. 7.3.3.4 TDM Format Timing
      4. 7.3.4 Audio Signal Path
        1. 7.3.4.1 High-Pass Filter (HPF)
        2. 7.3.4.2 Amplifier Analog Gain and Digital Volume Control
        3. 7.3.4.3 Digital Clipper
        4. 7.3.4.4 Class-D Amplifier Settings
    4. 7.4 Device Functional Modes
      1. 7.4.1 Shutdown Mode (SDZ)
      2. 7.4.2 Sleep Mode
      3. 7.4.3 Active Mode
      4. 7.4.4 Mute Mode
      5. 7.4.5 Faults and Status
    5. 7.5 Register Maps
      1. 7.5.1 Device Identification
      2. 7.5.2 Power Control Register
      3. 7.5.3 Digital Control Register 1
      4. 7.5.4 Digital Control Register 2
      5. 7.5.5 Volume Control Register
      6. 7.5.6 Analog Control Register
      7. 7.5.7 Fault Configuration and Error Status Register
      8. 7.5.8 Digital Clipper 2
      9. 7.5.9 Digital Clipper 1
  8. Applications and Implementation
    1. 8.1 Application Information
    2. 8.2 Typical Application
      1. 8.2.1 Design Requirements
      2. 8.2.2 Design Procedure
        1. 8.2.2.1 Overview
        2. 8.2.2.2 Select the PWM Frequency
        3. 8.2.2.3 Select the Amplifier Gain and Digital Volume Control
        4. 8.2.2.4 Select Input Capacitance
        5. 8.2.2.5 Select Decoupling Capacitors
        6. 8.2.2.6 Select Bootstrap Capacitors
      3. 8.2.3 Application Curves
  9. Power Supply Recommendations
  10. 10Layout
    1. 10.1 Layout Guidelines
    2. 10.2 Layout Example
  11. 11器件和文档支持
    1. 11.1 文档支持
      1. 11.1.1 相关链接
    2. 11.2 社区资源
    3. 11.3 商标
    4. 11.4 静电放电警告
    5. 11.5 Glossary
  12. 12机械、封装和可订购信息

封装选项

机械数据 (封装 | 引脚)
散热焊盘机械数据 (封装 | 引脚)
订购信息

1 特性

  • 单声道 D 类放大器
    • 0.15% 总谐波失真 (THD) 时的持续输出功率为 20W
      (19V/4Ω)
  • 时分复用 (TDM) 音频输入
    • 多达 8 条通道(32 位,48kHz)
  • I2C 控制,有 8 个 I2C 地址可供选择
  • 电源
    • 功率放大器:4.5V 至 16.5V,TAS5720L
    • 功率放大器:4.5V 至 26.4V,TAS5720M
    • 数字 I/O 电压:3.3V
  • 保护:热保护和短路保护
  • 封装:4mm × 4mm、32 引脚超薄四方扁平无引线封装 (VQFN)

2 应用

  • 低音炮
  • 音箱
  • 条形扬声器
  • 环绕立体声系统

3 说明

TAS5720x 器件是一款高效单声道 D 类音频功率放大器,针对高瞬态功率能力进行了优化,从而能够利用小型扬声器的动态功率余量。该器件可持续为 4Ω 的扬声器提供超过 15W 的功率。

数字时分复用 (TDM) 接口支持多达 8 个器件共用同一条总线。

TAS5720x 器件采用 32 引脚、
4mm × 4mm、VQFN 封装,使得 PCB 外形更加紧凑。

器件信息(1)

器件型号 封装 封装尺寸(标称值)
TAS5720L VQFN (32) 4.00mm x 4.00mm
TAS5720M
  1. 要了解所有可用封装,请参见数据表末尾的可订购产品附录。
中的引脚名称 SCLK 更改为 BCLK

简化电路原理图

TAS5720L TAS5720M fbd_slos903.gif