ZHCSD96G August 2012 – September 2014 LMX2581
PRODUCTION DATA.
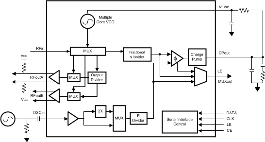
LMX2581 是一款低噪声宽带频率合成器,其集成有 Δ-Σ 分数 N PLL、多核 VCO、可编程输出分频器以及两个差动输出缓冲器。 VCO 的频率范围为 1880MHz 至 3760MHz,既可以直接发送至输出缓冲器,也可以进行 2 至 38 范围内的分频。 每个缓冲器在 2700MHz 频率下都能够提供 -3dBm 至 +12dBm 范围内的输出功率。 该器件集成有低噪声 LDO,用于实现出色的抗扰度和稳定性能。.
该合成器是一款高度可编程的器件,用户可通过编程来优化其性能。 在分数模式下,分母和调制器阶数均可编程,并且还可以配置抖动。 用户还能够直接指定 VCO 内核或者完全旁路掉内部 VCO。 最后,该器件还包含许多便捷功能,例如断电、快速锁定、自动静音以及锁定检测。 所有寄存器均可通过简单的 3 线接口进行编程,并且还提供读回功能。
LMX2581 通过 3.3V 单电源供电运行,并且采用 32 引脚 5.0mm × 5.0mm 超薄型四方扁平无引线 (WQFN) 封装。
| 器件型号 | 封装 | 封装尺寸(标称值) |
|---|---|---|
| LMX2581 | WQFN (32) | 5.00mm x 5.00mm |
