ZHCAAP2A April   2020  – July 2022 ISO1044

 

  1. 1应用简介

应用简介

引言

控制器局域网 (CAN) 总线标准自 20 世纪 80 年代最初为汽车市场开发以来,已被广泛应用于各种应用领域。该协议的主要特点,例如错误检测、优先级和仲裁,使 CAN 成为汽车的理想选择,也为安全性和可靠性至关重要的工业应用带来了优势。CAN 现在广泛用于各种工业应用,例如电梯、自动扶梯、楼宇自动化、电网基础设施、工厂自动化、工业运输和电力输送。随着这些应用在每一代都朝着更高性能和更小的解决方案尺寸发展,系统设计人员面临着在不影响性能的情况下缩小设计的挑战。

其中许多应用涉及不同电压域之间的通信,需要对这些 CAN 端口进行隔离。在工业应用中隔离 CAN 端口的另外两个常见原因是防止节点之间的接地电位差 (GPD) 或提高电磁兼容性 (EMC)。当节点之间的距离变大或共模噪声在嘈杂环境中耦合到 CAN 总线时,就会引起 GPD。这些 GPD 有可能导致数据损坏,甚至损坏收发器本身。在收发器和 MCU 之间添加电隔离解决了这个问题,因为隔离栅的高阻抗可以保护敏感的 MCU 侧电路,同时允许 CAN 收发器和 MCU 之间的可靠通信。此外,系统设计人员可利用隔离栅来提高整个系统的 EMC 抗扰度,例如 IEC ESD/EFT/浪涌。有关此主题的更多详细信息,请参阅白皮书:如何通过隔离改善工业系统中的 ESD、EFT 和浪涌抗扰性

传统解决方案

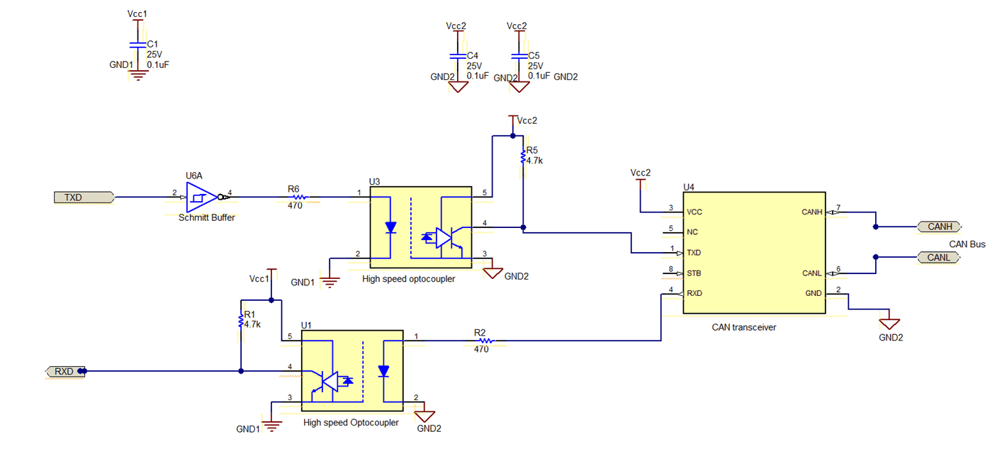
以往,系统设计人员使用光耦合器来创建用于隔离 CAN 节点的分立式解决方案。图 1-1 中显示的这种基于光耦合器的方法需要两个用于发送和接收数据的高速光耦合器、一个 CAN 收发器、一个用于驱动发送光耦合器的 LED 的施密特缓冲器、旁路电容器以及若干个用于正确偏置的电阻器。

GUID-5AB06FFF-2FA3-4C93-9CFD-DF94C8A85089-low.gif图 1-1 用于隔离式 CAN 节点的基于光耦合器的解决方案

基于光耦合器的解决方案需要使用大量外部元件,这增加了布板空间,并带来潜在的可靠性问题。与分立式光耦合器方法相比,用于稳健可靠系统运行的高压隔离 等现代数字隔离器解决方案更为可靠,具有更低的时基故障 (FIT) 率和更小的整体解决方案尺寸。

集成隔离式 CAN

与分立式解决方案相比,TI 的隔离式 CAN 收发器产品系列在单个封装中集成了信号隔离功能和收发器,以简化设计流程并进一步减少布板空间。具有 +/-70V 总线故障保护的 ISO1042 CAN 灵活数据速率 (FD) 收发器可在 16-DW 和节省空间的 8-DWV 封装中为高压应用提供 5kVrms 基础型隔离或增强型隔离。对于隔离要求较低的应用,ISO1044 在超小型 8-D 封装中提供 3kVrms 隔离解决方案,使其成为中断接地回路的理想选择。

ISO1044 支持 +/-58V 总线故障保护,以防止 CAN 总线与 12V 或 24V 电源线短路时对器件造成潜在损坏。该器件还能够实现 5Mbps 的 CAN FD 速度和最大 225ns 的低环路延迟。CAN 标准 ISO11898-2 要求对环路延迟(MCU 发送逻辑信号到总线,再从总线返回到接收逻辑数据之间的时间间隔)和脉冲宽度失真(在发送和接收路径中)进行严格的时间限制。在集成器件(例如 ISO1042ISO1044)的数据表中保证了时序特性,消除了对多器件解决方案通常所需的时序规格进行额外的模拟/测试所需的时间和成本,这是由于隔离元件和 CAN 收发器之间的互连路径中存在额外的寄生效应。ISO1044ISO1042 均为逻辑侧电源提供 1.71V 至 5.5V 的宽输入电压范围,以直接与低压微控制器连接;并为总线侧电源提供 4.5V 至 5.5V 的电压,以消除对系统中严格调节的总线侧电源的需求。

与传统解决方案的可靠性对比

  1. 隔离可靠性:ISO1044 和 ISO1042 是 基于 TI 的 SiO2 隔离技术。高压电容器采用控制良好的半导体工艺制造,并且器件间的差异非常小。另外,根据 VDE 0884-11 关于非光学隔离器的标准,隔离栅的寿命由时间相关的电介质击穿 (TDDB) 技术要求来定义。另一方面,光耦合器具有制造不确定性,且标准中没有明确的要求来计算器件寿命,从而导致性能不一致,即使是在同一晶圆批次的器件中也是如此。下述白皮书提供了有关 TI SiO2 隔离技术寿命可靠性的详细说明:实现高质量和可靠的高压信号隔离
  2. 温度性能:传统光耦合器的额定温度最高可达 85°C。市场上有额定温度为 105°C 的光耦合器,但罕见且昂贵。ISO1044 和 ISO1042 的特征是在 –40 至 125°C 的工业级工作温度范围内得到了保证。这种扩展的工作温度范围使电机驱动器和光伏逆变器等大功率应用免受设备机箱内部可能出现的最高环境温度的影响。
  3. 瞬态噪声性能:市场上可用的光耦合器的典型共模瞬态抗扰度 (CMTI) 规格为 15kV/us 至 25kV/us。这意味着如果两侧之间的噪声变化速度超过 15-25kV/us,则隔离栅中的数据通信可能会被破坏。ISO1044 和 ISO1042 提供了 100kV/us 的典型 CMTI。这是对可靠数据传输和更好抗噪性的直接衡量。此外,ISO1044 具有适用于 HBM ESD 和 IEC ESD 的强大总线侧保护电路,无需额外元件即可分别满足 +/-10kV 和 +/-8kV 要求。

解决方案尺寸比较

下方的图 1-2 - 图 1-4 展示了创建隔离式 CAN 端口的各种实现方法。图 1-2 展示了光耦合器分立式解决方案的布局,图 1-3 展示了业界通用的 16-SOIC 解决方案(如 ISO1042),图 1-4 展示了 ISO1044 解决方案。ISO1044 仅占用 84mm2 的空间,仅需要两个外部陶瓷旁路电容器。与光耦合器分立式解决方案相比,ISO1044 解决方案节省了高达 84% 的电路板面积,与业界通用的 16-SOIC 解决方案相比,节省了 60% 的电路板面积。

GUID-476C09A1-1AC2-498A-8672-8289E625BB4E-low.gif图 1-2 用于隔离 CAN 收发器的光耦合器解决方案
GUID-50545524-81D8-4434-A23E-6F1DEE9925D7-low.gif图 1-3 业界通用的 16-SOIC 隔离式 CAN 收发器
GUID-19F07DF2-0520-4847-8472-7DBFA3198169-low.gif图 1-4 ISO1044 隔离式 CAN 收发器

结论

一直以来,许多系统设计人员的任务都是不断地增加更多功能,缩小每一代产品的外形尺寸,但又不影响系统的可靠性。ISO1044 提供了超小尺寸的隔离式 CAN 解决方案,非常适合中断接地回路,与传统 16-SOIC 封装或光耦合器分立式解决方案一样,占用电路板面积的一小部分。使用 ISO1044 代替传统解决方案可释放布板空间以用于其他子系统,同时提高系统的可靠性。