ZHCAAF1B August   2018  – May 2021 ISO1640 , ISO1640-Q1 , ISO1641 , ISO7731 , ISO7742 , ISOW7740 , ISOW7741 , ISOW7742 , ISOW7743 , ISOW7744 , ISOW7821 , ISOW7840 , ISOW7841 , ISOW7843 , ISOW7844 , SN6501 , SN6501-Q1 , SN6505A , SN6505B

 

  1. 1TI 技术手册

TI 技术手册

集成电路 (I2C) 间总线通讯是一种用于短距离通信的两线半双工通信方式,由于其简单易行而被广泛应用于各种场合。在使用 I2C 总线进行不同电位的两个域之间的通信或存在高电压的系统中,电气隔离可用于保护电路和操作人员以及会产生干扰信号通信的噪声的接地回路。

由于数字隔离器固有的单向性,实现 I2C 总线的双向通信给系统设计人员带来了许多挑战。本文档将介绍隔离 I2C 总线的不同实现方案以及如何为这些方案提供隔离式电源。

信号隔离

I2C 总线的信号隔离可通过两种方法实现。第一种方法是使用带外部电路的数字隔离器将双向数据路径分离成两个单向通道。在将双向数据分离成单向信号后,数字隔离器将调制每个通道的输入信号,并在解调输出端信号之前通过隔离栅传递信号。应用手册使用数字隔离器设计增强型隔离式 I2C 总线接口更详细地解释了将双向 I2C 信号分离为单向信号以与数字隔离器连接的设计注意事项和方法。

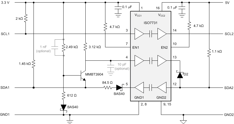
GUID-02B05F08-576B-445E-84B1-444C95BA2D79-low.gif图 1-1 用数字隔离器分立式实现隔离式 I2C

图 1-1 展示了如何使用 ISO6731ISO7731 等三通道数字隔离器在双向数据和单向时钟的应用中实现该方法。对于需要双向数据和时钟信号的多主系统,应用手册中阐明的方法同样可使用 ISO6742ISO7742 等四通道数字隔离器来实现。

第二种隔离 I2C 总线的方法是使用集成解决方案,例如 ISO164x 系列器件。此类集成电路解决方案将内部电路与数字隔离器结合使用,以实现相同的隔离式 I2C 缓冲器功能。ISO1640 专为具有双向数据和时钟信号的多主系统而设计,ISO1641 专为具有双向数据和单向时钟的系统而设计。如果具有双向数据和单向时钟的应用需要时钟拉伸功能,建议使用 ISO1640 来实现。

GUID-D22824E1-68EE-462F-858E-546192168FF0-low.gif图 1-2 将双向 SDA 信号分离为单向隔离通道的 ISO164x 方案

图 1-2 功能图展示了 I2C 总线的双向串行数据线 (SDA) 信号如何在内部分离为两个使用数字隔离器通道隔离的单向信号。隔离式 I2C 器件在第 1 侧连接一个低电容 I2C 节点,在第 2 侧连接一个容值高达 400pF 的满载 I2C 总线。内部单向通道的排列和连接造就了一个易于闩锁的闭合信号回路。通过实现一个输出缓冲器 (B) 和一个输入缓冲器 (C),可防止出现这种闩锁情况。输出缓冲器 (B) 的输出低电平由二极管压降抬升至约 0.65V,输入缓冲器 (C) 由一个定义了迟滞的比较器组成。然后,比较器的上下输入阈值会区分来自 SDA1 的低电位和来自输出缓冲器 B 的电位。

在 I2C 系统中隔离信号的每种解决方案都会有取舍。使用数字隔离器的分立式解决方案在部件选择方面提供了更大的自由度,ISO6731ISO6742ISO7731ISO7742 均提供多种封装且均具有不同的隔离等级以适应特定的使用场景。然而,该解决方案的缺点是需要会占用更多布板空间的外部电路。与分立式解决方案相比,采用 ISO1640ISO1641 的集成解决方案占用的布板空间更少,设计工作量也更少,但仅能提供有限的封装和隔离等级选项。

电源隔离

无论选择哪种方法来隔离 I2C 信号,都需要一个隔离式电源为数字隔离器的次级侧或隔离式 I2C 缓冲器供电。提供隔离式电源的第一种解决方案是使用类似于图 1-3的电路,该电路使用 SN6501 变压器驱动器来驱动一个推挽式变压器。该解决方案的优势在于它可实现超过 80% 的效率,并且可选择变压器和 LDO 以根据具体设计考虑进行优化。SN6501 可提供最高 1.5W 的功率,如果其他器件需要隔离式电源,则可替换为功率高达 5W 的 SN6505

GUID-74C72A4B-34C9-4289-9CB0-41F9D064DBBF-low.gif图 1-3 采用 ISO1641 的隔离式 I2C 信号和电源解决方案

在 I2C 系统中提供隔离式电源的第二种解决方案是用 ISOW7741 代替分立式信号隔离解决方案中的数字隔离器。ISOW7741 是一款数字隔离器,在其 16 引脚的 SOIC 封装中集成了信号和电源隔离功能。该器件的优点是集成了变压器、变压器驱动器和 LDO,从而大大减少了占用的布板空间。这种小型解决方案在效率上就有所折衷,集成到芯片中的变压器提供大约 45% 的典型效率以及最高 500mW 的隔离式电源。采用集成电源解决方案时,由于变压器尺寸更小,开关频率更高,因此与分立式解决方案相比辐射会更高。图 1-4 展示了 ISOW7741 在有双向数据和单向时钟的系统中的实现方式。如果需要双向时钟,则用于分离 SDA 信号的方法同样可应用于时钟信号。

GUID-16016493-581B-45BA-9FEB-8ED7D582D861-low.gif图 1-4 采用 ISOW7741 的隔离式 I2C 信号和电源解决方案

结论

在 I2C 系统中进行信号和电源隔离的方法有很多,需要根据具体的应用要求做出正确选择。隔离式 I2C 缓冲器(比如 ISO164x 系列)在集成了隔离 SDA 和 SCL 信号所需的所有外部电路的同时防止了闩锁现象的发生,且符合 I2C 标准,从而简化了设计。在某些情况下,有众多封装和隔离等级可供灵活选择可能大有裨益。而采用 ISO77xx 系列数字隔离器的分立式解决方案提供了这种灵活性,并且在设计正确的情况下,仍然可以实现与集成解决方案相同的隔离式 I2C 的功能。

对于隔离式电源来说,关键在于如何权衡效率与布板空间。SN6501 解决方案提供了一种紧凑、低噪声和高效率的隔离式电源生成方案。对于需要进一步缩减布板空间的应用,ISOW7741 解决方案与第一个解决方案相比简化了设计并减少了布板空间。系统设计人员必须权衡每种解决方案在隔离式 I2C 系统中隔离信号和电源的利弊,从而确定最适合其特定应用的方案。