All other trademarks are the property of their respective owners.
This document contains information for TPS25831-Q1 (VQFN package) to aid in a functional safety system design. Information provided are:
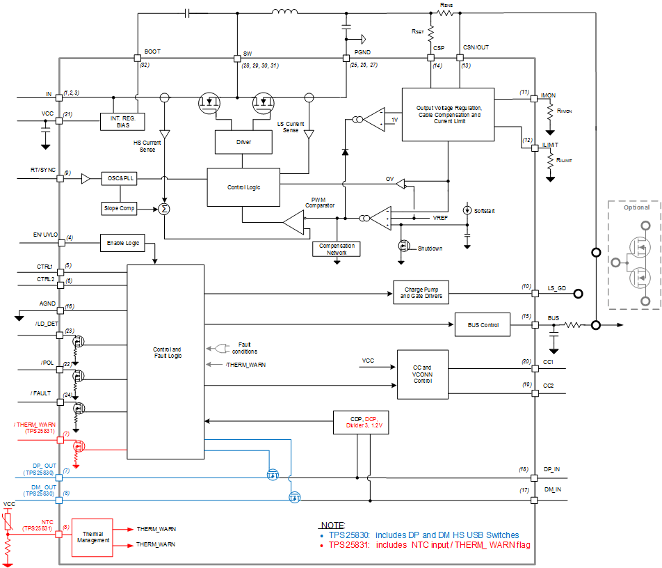
Figure 1-1 shows the device functional block diagram for reference.
Figure 1-1 Functional
Block DiagramTPS25831-Q1 was developed using a quality-managed development process, but was not developed in accordance with the IEC 61508 or ISO 26262 standards.
This section provides Functional Safety Failure In Time (FIT) rates for TPS25831-Q1 based on two different industry-wide used reliability standards:
| FIT IEC TR 62380 / ISO 26262 | FIT (Failures Per 109 Hours) |
|---|---|
| Total FIT Rate | 27 |
| Die FIT Rate | 8 |
| Package FIT Rate | 19 |
The failure rate and mission profile information in Table 2-1 comes from the Reliability data handbook IEC TR 62380 / ISO 26262 part 11:
| Table | Category | Reference FIT Rate | Reference Virtual TJ |
|---|---|---|---|
| 5 | Digital, Analog, Mixed | 25 FIT | 55°C |
The Reference FIT Rate and Reference Virtual TJ (junction temperature) in Table 2-2 come from the Siemens Norm SN 29500-2 tables 1 through 5. Failure rates under operating conditions are calculated from the reference failure rate and virtual junction temperature using conversion information in SN 29500-2 section 4.