ZHCSAF5A OCTOBER   2012  – September 2016 TPS51716

PRODUCTION DATA.  

  1. 特性
  2. 应用
  3. 说明
  4. 修订历史记录
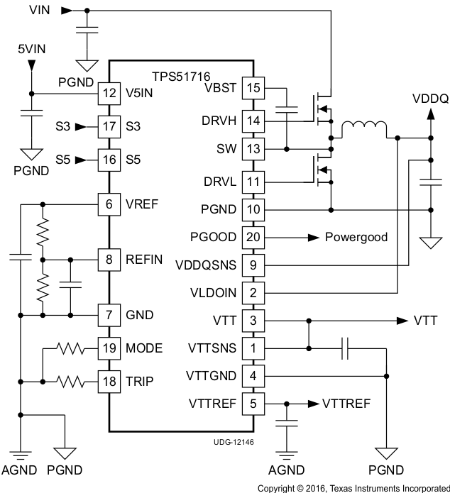
  5. Pin Configuration and Functions
  6. Specifications
    1. 6.1 Absolute Maximum Ratings
    2. 6.2 ESD Ratings
    3. 6.3 Recommended Operating Conditions
    4. 6.4 Thermal Information
    5. 6.5 Electrical Characteristics
    6. 6.6 Typical Characteristics
  7. Detailed Description
    1. 7.1 Overview
    2. 7.2 Functional Block Diagram
    3. 7.3 Feature Description
      1. 7.3.1  VDDQ Switch Mode Power Supply Control
      2. 7.3.2  VREF and REFIN, VDDQ Output Voltage
      3. 7.3.3  Soft-Start and Powergood
      4. 7.3.4  Power State Control
      5. 7.3.5  VDDQ Overvoltage and Undervoltage Protection
      6. 7.3.6  VDDQ Out-of-Bound Operation
      7. 7.3.7  VDDQ Overcurrent Protection
      8. 7.3.8  VTT and VTTREF
      9. 7.3.9  VTT Overcurrent Protection
      10. 7.3.10 V5IN Undervoltage Lockout (UVLO) Protection
      11. 7.3.11 Thermal Shutdown
    4. 7.4 Device Functional Modes
      1. 7.4.1 MODE Pin Configuration
      2. 7.4.2 Discharge Control
      3. 7.4.3 D-CAP2 Mode Operation
      4. 7.4.4 Light-Load Operation
  8. Application and Implementation
    1. 8.1 Application Information
    2. 8.2 Typical Application
      1. 8.2.1 Design Requirements
      2. 8.2.2 Detailed Design Procedure
        1. 8.2.2.1 External Components Selection
      3. 8.2.3 Application Curves
  9. Power Supply Recommendations
  10. 10Layout
    1. 10.1 Layout Guidelines
    2. 10.2 Layout Example
  11. 11器件和文档支持
    1. 11.1 器件支持
      1. 11.1.1 Third-Party Products Disclaimer
    2. 11.2 文档支持
      1. 11.2.1 接收文档更新通知
      2. 11.2.2 社区资源
    3. 11.3 商标
    4. 11.4 静电放电警告
    5. 11.5 Glossary
  12. 12机械、封装和可订购信息

封装选项

机械数据 (封装 | 引脚)
散热焊盘机械数据 (封装 | 引脚)
订购信息

特性

  • 同步降压控制器 (VDDQ)
    • 转换电压范围:3V 至 28V
    • 输出电压范围:0.7V 至 1.8V
    • 0.8% VREF精度
    • D-CAP2™针对陶瓷输出电容器的模式
    • 可选 500kHz/670kHz 开关频率
    • 自动跳频功能优化了轻负载和重负载时的效率
    • 支持 S4/S5 状态中的软启动
    • 过流 (OCL) / 过压 (OVP) / 欠压 (UVP) / 欠压闭锁 (UVLO) 保护
    • 电源正常输出
  • 2A LDO (VTT)、缓冲基准 (VTTREF)
    • 2A(峰值)灌电流和拉电流
    • 只需 10μF 陶瓷输出电容器
    • 经缓冲的,低噪声,10mA VTTREF 输出
    • 0.8% VTTREF,20mV VTT 精度
    • 在 S3 中支持高阻抗 (High-Z) 而在 S4/S5 中支持软关闭
  • 热关断
  • 20 引脚 3mm × 3mm WQFN 封装

应用

  • DDR2、DDR3、DDR3L、LPDDR3 和 DDR4 内存电源
  • SSTL_18、SSTL_15、SSTL_135 和 HSTL 终端

说明

TPS51716 用最少总体成本和最小空间提供一个用于 DDR2、DDR3、DDR3L、LPDDR3 和 DDR4 内存系统的完整电源。它将同步降压稳压器控制器 (VDDQ) 与 2A 灌电流/拉电流跟踪 LDO (VTT) 和缓冲低噪声基准 (VTTREF) 相集成。TPS51716 采用融合了 500kHz 或 670kHz 工作频率的 D-CAP2 模式,此模式可在无需外部补偿电路的情况下支持陶瓷输出电容器。VTTREF 跟踪 VDDQ/2 的精度高达 0.8%。能够提供 2A 灌电流/拉电流峰值电流功能的 VTT ,而且只需 10μF 的陶瓷电容。此外,该器件还 具有 专用 LDO 电源输入。

TPS51716 提供丰富、实用的功能以及出色的电源性能。它支持灵活功率级控制,将 VTT 置于 S3 中的高阻抗状态并在 S4/S5 状态中将 VDDQ,VTT 和 VTTREF 放电(软关闭)。它包括具有低侧 MOSFET RDS(接通)感测的可编程 OCL,OVP/UVP/UVLO 和热关断保护。

TI 的 TPS51716 采用 20 引脚 3mm × 3mm WQFN 封装,且其额定环境温度范围介于 -40°C 至 85°C 之间。

器件信息(1)

器件型号 封装 封装尺寸(标称值)
TPS51716 WQFN (20) 3.00mm x 3.00mm
  1. 如需了解所有可用封装,请参阅数据表末尾的可订购产品附录。

框图

TPS51716 v12146_lusb94.gif

修订历史记录

Changes from * Revision (October 2012) to A Revision

  • 添加了 ESD 额定值 表、详细 说明部分,应用和实施部分,电源相关建议部分,布局部分,器件和文档支持部分以及机械、封装和可订购信息部分Go
  • 将标题从“完整 DDR2、DDR3、DDR3L 和 LPDDR3 内存电源解决方案”更新为“完整 DDR2、DDR3、DDR3L、LPDDR3 和 DDR4 内存电源解决方案”Go
  • 应用 列表中将“DDR2/DDR3/DDR3L/LPDDR3 内存电源”更改为“DDR2、DDR3、DDR3L、LPDDR3 和 DDR4 内存电源”Go