ZHCSES6A February   2016  – March 2016 DRV10970

PRODUCTION DATA.  

  1. 特性
  2. 应用
  3. 说明
  4. 修订历史记录
  5. 说明 (续)
  6. Pin Configuration and Functions
  7. Specifications
    1. 7.1 Absolute Maximum Ratings
    2. 7.2 ESD Ratings
    3. 7.3 Recommended Operating Conditions
    4. 7.4 Thermal Information
    5. 7.5 Electrical Characteristics
    6. 7.6 Typical Characteristics
  8. Detailed Description
    1. 8.1 Overview
    2. 8.2 Functional Block Diagram
    3. 8.3 Feature Description
      1. 8.3.1 Current Limit and OCP
      2. 8.3.2 Thermal Shutdown
      3. 8.3.3 Rotor Lock Detection and Retry
      4. 8.3.4 Supply Undervoltage Condition (UVLO)
      5. 8.3.5 Sleep Mode
    4. 8.4 Device Functional Modes
      1. 8.4.1 Operation in Trapezoidal Mode and Sinusoidal Mode
        1. 8.4.1.1 Trapezoidal Control Mode
        2. 8.4.1.2 Sinusoidal Pulse Wide Modulation (SPWM) Control Mode
      2. 8.4.2 Single Hall Sensor Operation
      3. 8.4.3 Adaptive Drive Angle Adjustment (ADAA) Mode
  9. Application and Implementation
    1. 9.1 Application Information
      1. 9.1.1 Hall Sensor Configuration and Connections
    2. 9.2 Typical Application
      1. 9.2.1 Design Requirements
      2. 9.2.2 Detailed Design Procedure
      3. 9.2.3 Application Curves
  10. 10Power Supply Recommendations
  11. 11Layout
    1. 11.1 Layout Guidelines
    2. 11.2 Layout Example
  12. 12器件和文档支持
    1. 12.1 社区资源
    2. 12.2 商标
    3. 12.3 静电放电警告
    4. 12.4 Glossary
  13. 13机械、封装和可订购信息

封装选项

机械数据 (封装 | 引脚)
散热焊盘机械数据 (封装 | 引脚)
订购信息

1 特性

  • 宽电源电压范围:5V 至 18V
  • 集成场效应晶体管 (FET):1A 均方根 (RMS)、1.5A 峰值输出相位/绕组电流
  • 总驱动器 H + L RDSON:400mΩ
  • 内置 180° 正弦波形和梯形换向
  • 休眠模式下的功耗超低
    (35µA)
  • 自适应驱动角度调整
  • 三霍尔传感器或单霍尔传感器两个选项,最大程度地降低系统成本
  • 电机旋转方向控制
  • 可配置为以 30° 或 0° 放置霍尔传感器
  • 可调节的重试时间(电机锁定后)
  • 可通过编程设定的电流限制功能
  • 转速计 – 在开漏 FG 引脚上提供电机转速信息
  • 在开漏 RD 引脚上提供电机锁定报告
  • 保护 特性
    • 电源 (VM) 欠压锁定
    • 逐周期电流限制
    • 过流保护 (OCP)
    • 热关断
    • 电机锁定检测和报告

2 应用

  • 冷却风扇
  • 小型家用电器
  • 通用无刷直流 (BLDC) 电机驱动器

3 说明

DRV10970 是一款集成式三相 BLDC 电机驱动器,适用于家用电器、冷却风扇以及其他通用电机控制 应用。该器件内置智能特性,并且拥有小巧外形和简单的引脚分布结构,不仅降低了设计复杂度、节省了电路板空间,而且还降低了系统成本。集成的保护功能提高了系统的稳健性和可靠性。

DRV10970 的输出级包含三个 RDSON 为 400 mΩ (H + L) 的半桥。每个半桥都能够驱动高达 1A RMS 和 1.5A 峰值的输出电流。当器件进入休眠模式时,电流消耗典型值为 35µA。

该器件内置有高级的 180° 正弦波形换向算法,可实现高效率、低转矩纹波和出色的声学性能。自适应驱动角度调整功能可确保器件在任何电机参数和负载条件下获得最优效率。

DRV10970 针对基于差分或单端霍尔传感器的应用而 设计。差分霍尔信号输入由集成的比较器检测。该器件支持基于三个霍尔传感器和单个霍尔传感器的 应用;单霍尔传感器模式通过减少两个霍尔传感器来降低系统成本。

器件信息(1)

器件型号 封装 封装尺寸(标称值)
DRV10970 TSSOP (24) 7.80mm × 6.40mm
  1. 要了解所有可用封装,请见数据表末尾的可订购产品附录。

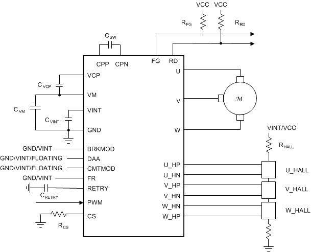
应用电路

DRV10970 typ_app_LVSCU7.gif

4 修订历史记录

Changes from * Revision (February 2016) to A Revision

  • Changed 器件状态至“量产数据”且已发布完整数据表Go