SLUSBI4B April   2013  â€“ December 2016

PRODUCTION DATA.  

  1. Features
  2. Applications
  3. Description
  4. Revision History
  5. Description (Continued)
  6. Pin Configuration and Functions
  7. Specifications
    1. 7.1 Absolute Maximum Ratings
    2. 7.2 ESD Ratings
    3. 7.3 Recommended Operating Conditions
    4. 7.4 Thermal Information
    5. 7.5 Electrical Characteristics
    6. 7.6 Timing Requirements
    7. 7.7 Switching Characteristics
    8. 7.8 Typical Characteristics
  8. Detailed Description
    1. 8.1 Overview
    2. 8.2 Functional Block Diagram
    3. 8.3 Feature Description
      1. 8.3.1 Device Power Up
        1. 8.3.1.1 Power-On-Reset (POR)
        2. 8.3.1.2 Power Up from Battery without DC Source
          1. 8.3.1.2.1 BATFET Turn Off
          2. 8.3.1.2.2 Shipping Mode
        3. 8.3.1.3 Power Up from DC Source
          1. 8.3.1.3.1 REGN LDO
          2. 8.3.1.3.2 Input Source Qualification
          3. 8.3.1.3.3 Input Current Limit Detection
          4. 8.3.1.3.4 PSEL/OTG Pins Set Input Current Limit
          5. 8.3.1.3.5 HIZ State wth 100mA USB Host
          6. 8.3.1.3.6 Force Input Current Limit Detection
        4. 8.3.1.4 Converter Power-Up
        5. 8.3.1.5 Boost Mode Operation from Battery
      2. 8.3.2 Power Path Management
        1. 8.3.2.1 Narrow VDC Architecture
        2. 8.3.2.2 Dynamic Power Management
        3. 8.3.2.3 Supplement Mode
      3. 8.3.3 Battery Charging Management
        1. 8.3.3.1 Autonomous Charging Cycle
        2. 8.3.3.2 Battery Charging Profile
        3. 8.3.3.3 Battery Path Impedance IR Compensation
        4. 8.3.3.4 Thermistor Qualification
          1. 8.3.3.4.1 Cold/Hot Temperature Window
        5. 8.3.3.5 Charging Termination
          1. 8.3.3.5.1 Termination when FORCE_20PCT (REG02[0]) = 1
          2. 8.3.3.5.2 Termination when TERM_STAT (REG05[6]) = 1
        6. 8.3.3.6 Charging Safety Timer
        7. 8.3.3.7 USB Timer when Charging from USB100mA Source
      4. 8.3.4 Status Outputs (PG, STAT, and INT)
        1. 8.3.4.1 Power Good Indicator (PG)
        2. 8.3.4.2 Charging Status Indicator (STAT)
        3. 8.3.4.3 Interrupt to Host (INT)
      5. 8.3.5 Protections
        1. 8.3.5.1 Input Current Limit on ILIM
        2. 8.3.5.2 Thermal Regulation and Thermal Shutdown
        3. 8.3.5.3 Voltage and Current Monitoring in Buck Mode
          1. 8.3.5.3.1 Input Overvoltage (ACOV)
          2. 8.3.5.3.2 System Overvoltage Protection (SYSOVP)
        4. 8.3.5.4 Overcurrent Protection in Boost Mode
          1. 8.3.5.4.1 VBUS Overvoltage Protection in Boost Mode
        5. 8.3.5.5 Battery Protection
          1. 8.3.5.5.1 Battery Overcurrent Protection (BATOVP)
          2. 8.3.5.5.2 Charging During Battery Short Protection
          3. 8.3.5.5.3 System Overcurrent Protection
      6. 8.3.6 Serial Interface
        1. 8.3.6.1 Data Validity
        2. 8.3.6.2 START and STOP Conditions
        3. 8.3.6.3 Byte Format
        4. 8.3.6.4 Acknowledge (ACK) and Not Acknowledge (NACK)
        5. 8.3.6.5 Slave Address and Data Direction Bit
          1. 8.3.6.5.1 Single Read and Write
          2. 8.3.6.5.2 Multi-Read and Multi-Write
    4. 8.4 Device Functional Modes
      1. 8.4.1 Host Mode and Default Mode
        1. 8.4.1.1 Plug in USB 100mA Source with Good Battery
        2. 8.4.1.2 USB Timer when Charging from USB100mA Source
    5. 8.5 Register Map
      1. 8.5.1 I2C Registers
        1. 8.5.1.1  Input Source Control Register REG00 (reset = 00111000, or 3D)
        2. 8.5.1.2  Power-On Configuration Register REG01 (reset = 00011011, or 1B)
        3. 8.5.1.3  Charge Current Control Register REG02 (reset = 00100000, or 20)
        4. 8.5.1.4  Pre-Charge/Termination Current Control Register REG 03 (reset = 00010001, or 11)
        5. 8.5.1.5  Charge Voltage Control Register REG04 (reset = 10011010, or 9A)
        6. 8.5.1.6  Charge Termination/Timer Control Register REG05 (reset = 10011010, or 9A)
        7. 8.5.1.7  IR Compensation / Thermal Regulation Control Register REG06 (reset = 00000011, or 03)
        8. 8.5.1.8  Misc Operation Control Register REG07 (reset = 01001011, or 4B)
        9. 8.5.1.9  System Status Register REG08
        10. 8.5.1.10 Fault Register REG09
        11. 8.5.1.11 Vender / Part / Revision Status Register REG0A
  9. Application and Implementation
    1. 9.1 Application Information
    2. 9.2 Typical Application
      1. 9.2.1 Design Requirements
      2. 9.2.2 Detailed Design Procedure
        1. 9.2.2.1 Inductor Selection
        2. 9.2.2.2 Input Capacitor
        3. 9.2.2.3 Output Capacitor
      3. 9.2.3 Application Performance Curves
  10. 10Power Supply Recommendations
  11. 11Layout
    1. 11.1 Layout Guidelines
    2. 11.2 Layout Example
  12. 12Device and Documentation Support
    1. 12.1 Documentation Support
      1. 12.1.1 Related Documentation
    2. 12.2 Receiving Notification of Documentation Updates
    3. 12.3 Community Resources
    4. 12.4 Trademarks
    5. 12.5 Electrostatic Discharge Caution
    6. 12.6 Glossary
  13. 13Mechanical, Packaging, and Orderable Information

Package Options

Mechanical Data (Package|Pins)
Thermal pad, mechanical data (Package|Pins)
Orderable Information

Features

  • High Efficiency 4.5A Switch Mode Charger
    • 92% Charge Efficiency at 2A, 90% at 4A
    • Accelerate Charge Time by Battery Path Impedance Compensation
  • Highest Battery Discharge Efficiency with 12mΩ Battery Discharge MOSFET up to 9A Discharge Current
  • Single Input USB-compliant/Adapter Charger
    • Support USB Detection Compatible to USB Battery Charger Spec 1.2
    • Input Voltage and Current Limit Supports USB2.0 and USB 3.0
    • Input Current Limit: 100mA, 150mA, 500mA, 900mA, 1.2A, 1.5A, 2A and 3A
  • 3.9V–17V Input Operating Voltage Range
    • Support All Kinds of Adapter with Input Voltage DPM Regulation
  • Support USB On-The-Go Standard with 5V at 1.3A Synchronous Boost Converter Operation
    • 93% 5V Boost Efficiency at 1A
    • Fast OTG Startup (22ms typ)
    • Hiccup Mode Overcurrent Protection
  • Narrow VDC (NVDC) Power Path Management
    • Instant-on Works with No Battery or Deeply Discharged Battery
    • Ideal Diode Operation in Battery Supplement Mode
  • 1.5MHz Switching Frequency for Low Profile Inductor
  • Autonomous Battery Charging with or without Host Management
    • Battery Charge Enable
    • Battery Charge Preconditioning
    • Charge Termination and Recharge
  • High Accuracy (0°C to 125°C)
    • ±0.5% Charge Voltage Regulation
    • ±7% Charge Current Regulation
    • ±7.5% Input Current Regulation
    • ±2% Output Regulation in Boost Mode
  • High Integration
    • Power Path Management
    • Synchronous Switching MOSFETs
    • Integrated Current Sensing
    • Bootstrap Diode
    • Internal Loop Compensation
  • Safety
    • Battery Temperature Sensing and Charging Safety Timer
    • Thermal Regulation and Thermal Shutdown
    • Input System Overvoltage Protection
    • MOSFET Overcurrent Protection
  • Charge Status Outputs for LED or Host Processor
  • Low Battery Leakage Current and Support Shipping Mode
  • 4mm x 4mm VQFN-24 Package

Applications

  • Tablet PC
  • Smart Phone
  • Portable Audio Speaker
  • Portable Media Players
  • Internet Devices

Description

The bq24292i is highly-integrated switch-mode battery charge management and system power path management devices for single cell Li-Ion and Li-polymer battery in a wide range of smartphone, tablet and other portable devices.

Device Information(1)

PART NUMBER PACKAGE BODY SIZE (NOM)
bq24292i VQFN (24) 4.00 mm x 4.00 mm
  1. For all available packages, see the orderable addendum at the end of the data sheet.

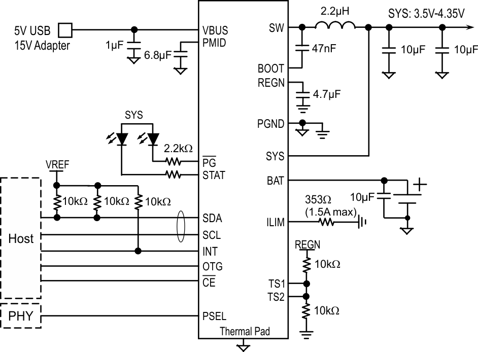
bq24292i with PSEL, USB On-The-Go (OTG), No Thermistor Connections

bq24292i App_Diagram3_slusbe1.gif

Revision History

Changes from A Revision (April 2015) to B Revision

Changes from * Revision (April 2013) to A Revision

  • Added ESD Ratings table, Feature Description section, Device Functional Modes, Application and Implementation section, Power Supply Recommendations section, Layout section, Device and Documentation Support section, and Mechanical, Packaging, and Orderable Information section. Go