SNAS252S October 2005 – December 2014 LMX2531
PRODUCTION DATA.
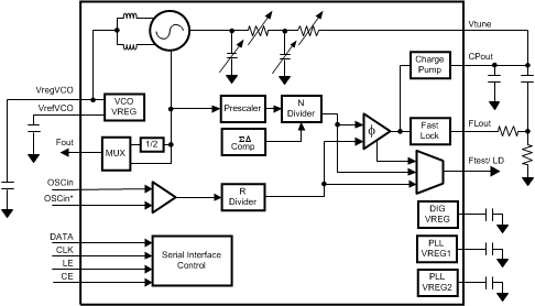
The LMX2531 is a low-power, high-performance frequency synthesizer system which includes a fully integrated delta-sigma PLL and VCO with fully integrated tank circuit. The third and fourth poles are also integrated and adjustable. Ultra-low noise and high-precision LDOs are integrated for the PLL and VCO, which yield higher supply-noise immunity and more consistent performance. When combined with a high-quality reference oscillator, the LMX2531 device generates very stable, low-noise local-oscillator signals for up and down conversion in wireless communication devices. The LMX2531 device is a monolithic integrated circuit, fabricated in an advanced BiCMOS process. Several different versions of this product accommodate different frequency bands.
| PART | LOW BAND | HIGH BAND |
|---|---|---|
| LMX2531LQ1146E | 553 — 592 MHz | 1106 — 1184 MHz |
| LMX2531LQ1226E | 592 — 634 MHz | 1184 — 1268 MHz |
| LMX2531LQ1312E | 634 — 680 MHz | 1268 — 1360 MHz |
| LMX2531LQ1415E | 680 — 735 MHz | 1360 — 1470 MHz |
| LMX2531LQ1500E | 749.5 — 755 MHz | 1499 — 1510 MHz |
| LMX2531LQ1515E | 725 — 790 MHz | 1450 — 1580 MHz |
| LMX2531LQ1570E | 765 — 818 MHz | 1530 — 1636 MHz |
| LMX2531LQ1650E | 795 — 850 MHz | 1590 — 1700 MHz |
| LMX2531LQ1700E | 831 — 885 MHz | 1662 — 1770 MHz |
| LMX2531LQ1742 | 880 — 933 MHz | 1760 — 1866 MHz |
| LMX2531LQ1778E | 863 — 920 MHz | 1726 — 1840 MHz |
| LMX2531LQ1910E | 917 — 1014 MHz | 1834 — 2028 MHz |
| LMX2531LQ2080E | 952 — 1137 MHz | 1904 — 2274 MHz |
| LMX2531LQ2265E | 1089 — 1200 MHz | 2178 — 2400 MHz |
| LMX2531LQ2570E | 1168 — 1395 MHz | 2336 — 2790 MHz |
| LMX2531LQ2820E | 1355 — 1462 MHz | 2710 — 2925 MHz |
| LMX2531LQ3010E | 1455 — 1566 MHz | 2910 — 3132 MHz |
